メインコンテンツに移動

特長

  • 出力電力18W
  • AccuSwitch™内蔵800V Power BJT
  • PrimAccurate™一次側制御
    • オプトカプラ不要
  • 正確な電圧クロスレギュレーションを実現するインテリジェントなデジタル制御ループ
  • グローバルなエネルギー効率規格に適合
    • 無負荷時の消費電力30mW未満
    • 擬似共振制御による最適な効率化
  • 適応制御型ソフト起動
    • 大容量負荷(最大6,000μF)への高速かつスムーズな起動
  • EZ-EMI™設計
    • フィルタ処理の必要性を軽減
    • グローバルEMI規格を容易にクリア
  • 保護機能
    • 過温度保護機能内蔵
    • 出力過電圧および過電流の防止
    • 検出抵抗器の短絡保護
  • 熱効率に優れたSO-10 Batwingパッケージ

説明

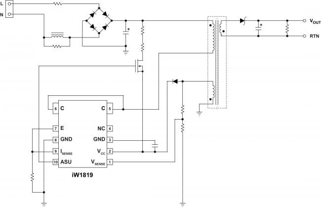
iW1819 AccuSwitch™デジタルPWMコンバータは、高精度の制御回路と800Vバイポーラ接合トランジスタ(BJT)パワースイッチを統合し、最大18Wの出力電力でオフライン電力変換のためのソリューションを提供します。

ルネサスのPrimAccurate™一次側デジタル制御アルゴリズムにより、故障の原因となるオプトカプラが不要となり、優れたクロスレギュレーション精度を実現し、白物家電に求められる長い動作寿命、高性能、低コストを実現します。

出力は大容量コンデンサへの起動がスムーズに行えるように設計されており、かつ起動時間が短いのが特徴です。 効率を最適化する擬似共振モードで動作し、無負荷時の消費電力30mW未満を実現する低消費電力モードを搭載し、世界のエネルギー効率規制をクリアしています。

パラメータ

属性
Topology CharacteristicFlyback
Control ModePrimary-Side Regulation Peak Current Mode DCM
UVLO Rising (V)14.5
UVLO Falling (V)4.4
VBIAS (Max) (V)20
PWMs (#)1
Output Power Max (W)18
Switching Frequency (KHz)72 - 72
No Load Power (mW)30
Controller / IntegratedIntegrated
Advanced FeaturesAccuSwitch, EZ-EMI, PrimAccurate
Temp. Range (°C)-40 to +125°C
Qualification LevelStandard

パッケージオプション

Pkg. TypeLead Count (#)Pitch (mm)
SO-10 Batwing101.27

アプリケーション・ブロック図

Ki Wireless Power Transceiver System (Tx) Block Diagram
Ki規格 ワイヤレスパワートランシーバシステム (Tx)
NFC、スマート制御、スケーラブルな設計を備えた高効率のKiワイヤレスパワートランシーバシステム(Tx)。
Ki Wireless Power Receiver System (Rx) Block Diagram
Ki規格ワイヤレスパワーレシーバシステム(Rx)
NFC、スマートコントロール、スケーラブルな設計を備えた高効率のKi規格ワイヤレスパワーレシーバシステム(Rx)。
Swappable Battery Charging Kiosk Block Diagram
バッテリ交換式充電ステーション端末
LEV用の交換可能なバッテリ充電キオスクは、待ち時間の短縮、簡単な操作、および多彩な機能を提供します。
3KW Off-Board Electric Vehicle Charger Block Diagram
3kWオフボード電気自動車充電器
3kW AC/DCコンバータは、軽電気自動車を充電したり、高ワット数の負荷に電力を供給したりできます。

その他アプリケーション

  • Networking Equipment
  • Set-Top Boxes
  • Home Appliances
  • Smart Meters

適用されたフィルター