特長
- Adaptively controlled soft start-up - Fast yet smooth start-up into large capacitive loads
- Active start-up circuit to reduce turn-on time without increasing no-load power
- Intrinsically low noise solution - No audible noise over the entire operating range
- Active start-up circuit to reduce turn-on time
- 72kHz PWM switching frequency
- Meets DoE external power supply and EU Code of Conduct, Version 5, Tier 1 standards
- Less than 100mW no-load power consumption
- Voltage offset compensation for voltage loss in cables and connectors (3 options)
- PrimAccurate™ - Primary-side control, no optocoupler needed
- Quasi-resonant control for optimal efficiency
- EZ-EMI™ design to easily meet global EMI specifications
- Fast dynamic load regulation
- Fully protected from fault conditions
- Over-temperature protection
- Output overvoltage and overcurrent
- Input undervoltage protection
- Sense-resistor short circuit protection
説明
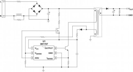
The iW1707 is a high-performance AC/DC controller designed to drive an external power bipolar junction transistor (BJT) for peak current mode PWM flyback power supplies. Ideal for networking power supplies in applications such as ADSL modems and wireless access points, the iW1707 integrates a proprietary soft-start feature that allows for a smooth, yet fast start-up into capacitive loads between 330µF to 6000µF.
The iW1707 meets the US DoE’s external power supply standard and the EU’s Code of Conduct, Version 5, Tier 1 standard with a no-load power consumption of less than 100mW. As a PrimAccurate™ controller, which uses primary-side control algorithms, the iW1707 does not need any direct secondary-side feedback components, eliminating the need for optocouplers, and reducing component count and solution cost. Additional features include Renesas' proprietary EZ-EMI™ technology, quasi-resonant control for optimal efficiency at heavy loads, cable and connector voltage drop compensation options, full protection from fault conditions, and tiny packaging.
パラメータ
| 属性 | 値 |
|---|---|
| Topology Characteristic | PSR Flyback |
| Control Mode | Primary-Side Regulation Peak Current Mode DCM |
| UVLO Rising (V) | 11 |
| UVLO Falling (V) | 4 |
| VBIAS (Max) (V) | 16 |
| PWMs (#) | 1 |
| Output Power Max (W) | 10 |
| Switching Frequency (KHz) | 72 - 72 |
| No Load Power (mW) | 100 |
| Controller / Integrated | Controller |
| Advanced Features | EZ-EMI, PrimAccurate |
| Temp. Range (°C) | -40 to +125°C |
| Qualification Level | Standard |
パッケージオプション
| Pkg. Type | Lead Count (#) | Pitch (mm) |
|---|---|---|
| SOT23-6L | 6 | 0.95 |
アプリケーション
- Networking power supplies
- ADSL modems
- Wireless access points
適用されたフィルター