メインコンテンツに移動
ルネサス エレクトロニクス株式会社 (Renesas Electronics Corporation)

特長

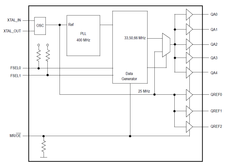
  • 5 LVCMOS Outputs for Processor and Other System Circuitry
  • 3 Buffered 25-MHz Reference Clock Outputs
  • Crystal Oscillator or External Reference Input
  • 25-MHz Input Reference Frequency
  • Selectable Output Frequencies Include: 25, 33, 50, or 66 MHz
  • Low Cycle-to-Cycle and Period Jitter
  • Package: 20-Lead SSOP
  • 3.3-V Supply
  • Supports Computing, Networking, and Telecommunications Applications
  • Ambient Temperature Range: –40°C to +85°C

説明

The MPC9817 is a PLL-based clock generator specifically designed for Freescale Semiconductor Microprocessor and Microcontroller applications including the PowerPC and PowerQUICC. This device generates the microprocessor input clock and other microprocessor system and bus clocks at any one of four output frequencies. These frequencies include the popular 33- and 66-MHz PCI bus frequencies. The device offers five low-skew clock outputs plus three reference outputs. The clock input reference is 25 MHz and may be derived from an external source or by the addition of a 25-MHz crystal to the on-chip crystal oscillator. The extended temperature range of the MPC9817 supports telecommunication and networking requirements.

適用されたフィルター