メインコンテンツに移動

概要

説明

スマート薬ケースは、患者の薬の摂取を確実にするように設計されています。 専用のスマートフォンアプリを使用して、自分の携帯電話を設定してリマインダーを表示したり、個人の投薬状況を管理したりすることができます。

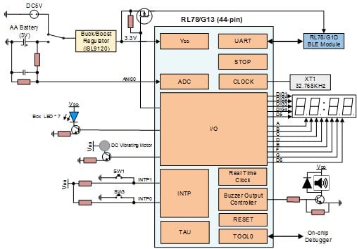
このデモキットは、UARTを介してRL78/G1D BLEモジュールと通信するRL78/G13マイコンを搭載しています。 ISL9120高効率昇降圧スイッチング・レギュレータは、電力制御効率をさらに向上させます。

Disclaimer: THIS MATERIAL IS PROVIDED “AS-IS” FOR EVALUATION PURPOSES ONLY. RENESAS ELECTRONICS CORPORATION AND ITS SUBSIDIARIES (collectively, “Renesas”) DISCLAIM ALL WARRANTIES, INCLUDING WITHOUT LIMITATION, FITNESS FOR A PARTICULAR PURPOSE AND MERCHANTABILITY. Renesas provides evaluation platforms and design proposals to help our customers to develop products. However, factors beyond Renesas' control, including without limitation, component variations, temperature changes and PCB layout, could significantly affect the product performance. It is the user’s responsibility to verify the actual circuit performance.

特長

  • ユーザの服用状況を記録できるようにします
    • 特定のピルボックスで、生成された通知音と共に光が点灯します。これにより患者は、服用すべき医薬品の種類と数を、具体的に把握できます
    • システムは記録キーを使用して、患者がボックスから医薬品を取り出す行為を検知できます
    • 服用記録データをモバイルアプリに返送します
    • ユーザはモバイルアプリのメッセージに従い、通知時間を設定できます
  • バッテリ低電圧アラートを含みます
  • リアルタイムデータを、4桁7セグメントのLEDで表示します

アプリケーション

ドキュメント

設計・開発

サンプルコード

製品選択

適用されたフィルター

ビデオ&トレーニング

サポート

サポートコミュニティ

サポートコミュニティ

ルネサスエンジニアリングコミュニティの技術スタッフから迅速なオンライン技術サポートを受けることができます。
記事を参照する

ナレッジベース

ナレッジベースを参照して、役立つ記事、FAQ、その他の役立つリソースを入手してください。
サポートチケット

サポートチケット

技術的に深い内容や公開したくない内容のご質問はこちらです。
Renesas Academy

Renesas Academy

Renesas製品のオンデマンドトレーニングが、あなたの手元に。
Icon showing CD-ROM illustration, indicating compact disc storage.

ROM Ordering

Embed your custom code into Renesas masked MCUs during manufacturing for tailored device functionality.