メインコンテンツに移動
ルネサス エレクトロニクス株式会社 (Renesas Electronics Corporation)

特長

  • Integrated SAW delay line
  • Low phase jitter of < 0.5ps rms, typical (12kHz to 20MHz)
  • Output frequencies of 62.5 to 175 MHz (Specify VCSO output frequency at time of order)
  • LVPECL clock output (CML and LVDS options available)
  • Reference clock inputs support differential LVDS, LVPECL, as well as single-ended LVCMOS, LVTTL
  • Loss of Lock (LOL) output pin
  • Narrow Bandwidth control input (NBW pin)
  • Hitless Switching (HS) options with or without Phase Build-out (PBO) to enable SONET (GR-253) / SDH (G.813) MTIE and TDEV compliance during reselection
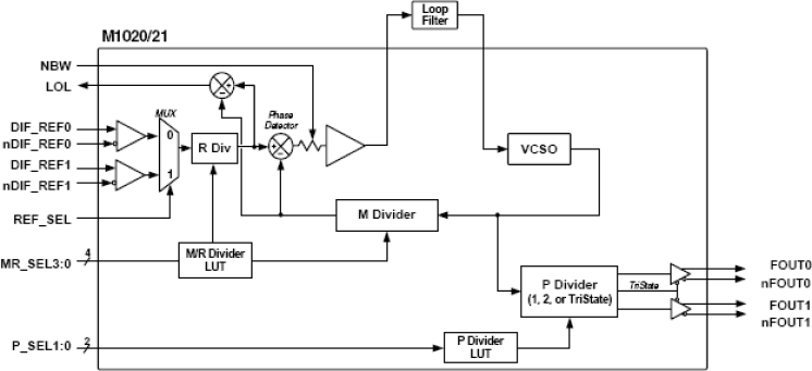
  • Pin-selectable feedback and reference divider ratios
  • Industrial temperature grade available
  • Single 3.3V power supply
  • Small 9 x 9 mm SMT (surface mount) package

説明

The M1020/21 is a VCSO (Voltage Controlled SAW Oscillator) based clock jitter attenuator PLL designed for clock jitter attenuation and frequency translation. The device is ideal for generating the transmit reference clock for optical network systems supporting up to 2.5Gb data rates. It can serve to jitter attenuate a stratum reference clock or a recovered clock in loop timing mode. The M1020/21 module includes a proprietary SAW (surface acoustic wave) delay line as part of the VCSO. This results in a high frequency, high-Q, low phase noise oscillator that assures low intrinsic output jitter.

適用されたフィルター