メインコンテンツに移動

特長

  • DLA SMD 5962-11212
  • Output current up to 3.0A at TJ = +150°C
  • Output accuracy ±1.5% over MIL temperature range
  • Ultra low dropout:
    • 65mV (typical) dropout at 1.0A
    • 225mV (typical) dropout at 3.0A
  • SET mitigation with no added filtering/diodes
  • Input supply range: 2.2V to 6.0V
  • Fast load transient response
  • Shutdown current of 10µA (typical)
  • Output adjustable using external resistors
  • PSRR 66dB (typical) at 1kHz
  • Enable and PGood features
  • Programmable soft-start/inrush current limiting
  • Over-temp shutdown and programmable OCP limits
  • Stable with 47µF min tantalum capacitor
  • Radiation hardness (ISL75051ASEH only)
    • High dose rate (50 - 300rad(Si)/s): 100krad(Si)
    • Low dose rate (≤0.01rad(Si)/s): 50krad(Si)
  • Radiation hardness (ISL73051ASEH only)
    • Low dose rate (≤0.01rad(Si)/s): 50krad(Si)

説明

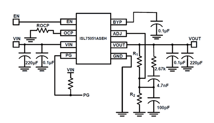
The ISL75051ASEH and ISL73051ASEH are radiation hardened low-voltage, high-current, single-output LDOs specified for up to 3.0A of continuous output current. These devices operate across an input voltage range of 2.2V to 6.0V and can provide output voltages of 0.8V to 5.0V adjustable, based on the resistor divider setting. Dropout voltages as low as 65mV can be achieved using the device. The OCP pin allows the short-circuit output current limit threshold to be programmed by a resistor from the OCP pin to GND. The OCP setting range is 0.5A minimum to 8.5A maximum. The resistor sets the constant current threshold for the output under fault conditions. The thermal shutdown disables the output if the device temperature exceeds the specified value. It subsequently enters an ON/OFF cycle until the fault is removed. The ENABLE feature allows the part to be placed into a low current shutdown mode that typically draws about 10µA. These devices are optimized for fast transient response and Single Event Effects (SEE). This reduces the magnitude of Single Event Transients (SET) seen on the output. Additional protection diodes and filters are not needed. These devices are stable with tantalum capacitors as low as 47µF and provide excellent regulation all the way from no load to full load. Programmable soft-start allows the user to program the inrush current by using the decoupling capacitor value on the BYP pin.

パラメータ

属性
Rating Space
IOUT (A) 3
Supply Voltage (min) (V) 2.2 - 2.2
Supply Voltage (max) (V) 6 - 6
Input Voltage (Min) (V) 2.2
Input Voltage (Max) (V) 6
VDO @ IOUTMAX (Typ) (mV) 225
VOUT (min) (V) 0.8
VOUT (max) (V) 5
Temp. Range (°C) -55 to +125°C
TID LDR (krad(Si)) 50
DSEE (MeV·cm2/mg) 85.6, 86.3
Flow RH Hermetic
Qualification Level Class V, EM
Die Sale Availability? Yes
PROTO Availability? Yes

パッケージオプション

Pkg. Type Pkg. Dimensions (mm) Lead Count (#) Pitch (mm)
CFP 11.8 x 9.8 x 0.00 18 1
DIE

適用されたフィルター