メインコンテンツに移動

特長

  • Adjustable resonant delay for ZVS operation
  • Synchronous rectifier control outputs with adjustable delay/advance
  • Current-mode control
  • 3% current limit threshold
  • Adjustable dead time control
  • 175μA start-up current
  • Supply UVLO
  • Adjustable oscillator frequency up to 2MHz
  • Internal over-temperature protection
  • Buffered oscillator sawtooth output
  • Fast current sense to output delay
  • Adjustable cycle-by-cycle peak current limit
  • 70ns leading edge blanking
  • Multi-pulse suppression
  • Pb-free (RoHS compliant)

説明

The ISL6752 is a high-performance, low-pin count alternative Zero-Voltage Switching (ZVS) full-bridge PWM controller. Like Renesas' ISL6551, it achieves ZVS operation by driving the upper bridge FETs at a fixed 50% duty cycle while the lower bridge FETs are trailing-edge modulated with adjustable resonant switching delays. Compared to the more familiar phase-shifted control method, this algorithm offers equivalent efficiency and improved overcurrent and light load performance with less complexity in a lower pin count package. The ISL6752 features complemented PWM outputs for Synchronous Rectifier (SR) control. The complemented outputs may be dynamically advanced or delayed relative to the PWM outputs using an external control voltage. This advanced BiCMOS design features precision dead time and resonant delay control and an oscillator adjustable to 2MHz operating frequency. Additionally, multi-pulse suppression ensures alternating output pulses at low duty cycles where pulse skipping may occur.

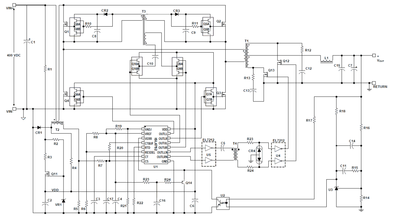
アプリケーション・ブロック図

High Wattage AC-DC Power Adapter Block Diagram
大電力AC/DC電源アダプタ
このAC/DC電源アダプタ充電器は、安定性のためのPFC、ZVSコントローラ、および簡単な構成を備えています。

その他アプリケーション

  • ZVS Full-Bridge Converters
  • Telecom and Datacom Power
  • Wireless Base Station Power
  • File Server Power
  • Industrial Power Systems

適用されたフィルター