メインコンテンツに移動

特長

  • 1A MOSFET Gate Driver
  • 100µA Startup Current
  • Fast Transient Response with Peak Current Mode Control
  • Adjustable Switching Frequency up to 1MHz
  • Bidirectional Synchronization
  • Low Power Disable Mode
  • Delayed Restart from OV and OC Shutdown Faults
  • Adjustable Slope Compensation
  • Adjustable Soft-start
  • Adjustable Overcurrent Shutdown Delay
  • Adjustable UV and OV Monitors
  • Leading Edge Blanking
  • Integrated Thermal Shutdown
  • 1% Tolerance Voltage Reference
  • Pb-Free (RoHS Compliant)

説明

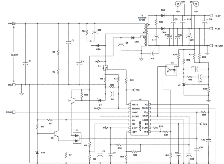
The ISL6721A is a low power, single-ended pulse width modulating (PWM) current mode controller designed for a wide range of DC/DC conversion applications including boost, flyback, and isolated output configurations. Peak current mode control effectively handles power transients and provides inherent overcurrent protection. Other features include a low power mode where the supply current drops to less than 200µA during overvoltage and overcurrent shutdown faults. It differs from the ISL6721 in that the UVLO and UV thresholds have been modified. This advanced BiCMOS design features low operating current, adjustable operating frequency up to 1MHz, adjustable soft-start, and a bidirectional SYNC signal that allows the oscillator to be locked to an external clock for noise sensitive applications.

アプリケーション

  • Telecom and Datacom Power
  • Wireless Base Station Power
  • File Server Power
  • Industrial Power Systems
  • Isolated Buck and Flyback Regulators
  • Boost Regulators

適用されたフィルター