メインコンテンツに移動
ルネサス エレクトロニクス株式会社 (Renesas Electronics Corporation)

特長

  • 100V+ input capability
  • Adjustable output from 1.5V to 20V
  • Up to 100mA output current
  • Overcurrent protection
  • Over-temperature protection
  • ENABLE and ENABLE_N inputs
  • Package compliant with IPC2221A, creepage and clearance spacing requirements

説明

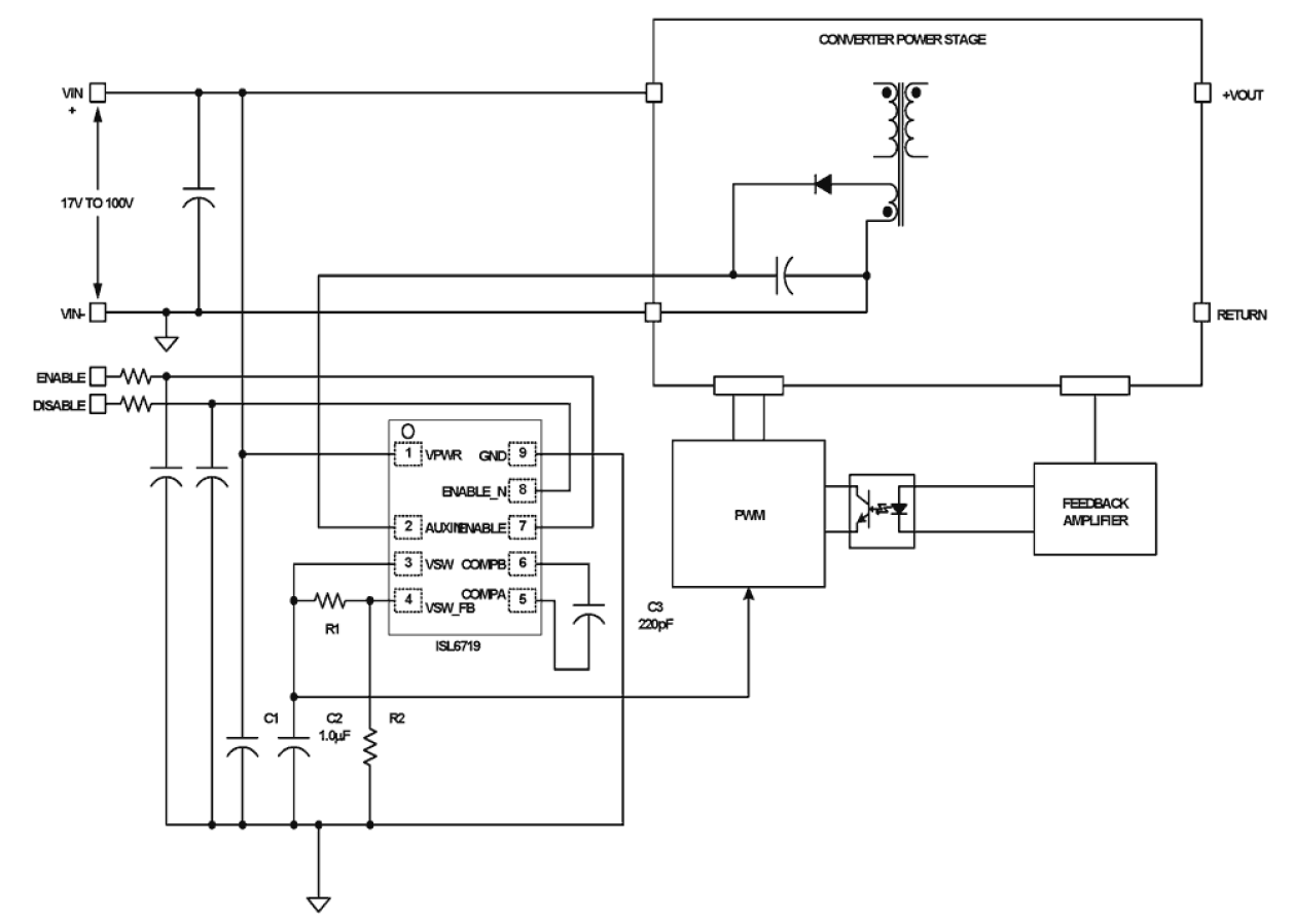
The ISL6719 is a low cost linear regulator for generating a low voltage bias supply from intermediate distributed voltages commonly used in telecom and datacom applications. It provides a single adjustable output rated at 100mA from either the input source or an auxiliary source such as a transformer winding. The auxiliary source is selected whenever it has sufficient voltage to sustain the output. The ISL6719 may be used as a start-up or a continuous low power regulator. When operating as a start-up regulator, it is capable of sourcing 100mA from a 100V source for short durations. This period of time allows the power supply to start-up and provide an alternate power source, such as the output of a transformer winding, to the AUXIN input. This allows the regulated output to operate from a lower source voltage to minimize power loss.

アプリケーション

  • Telecom/datacom DC/DC converters
  • Low power bias supplies

適用されたフィルター