メインコンテンツに移動
ルネサス エレクトロニクス株式会社 (Renesas Electronics Corporation)

特長

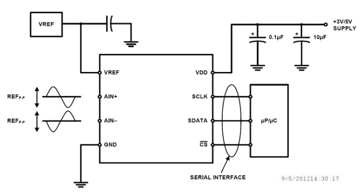
  • Differential Input
  • Simple SPI-compatible Serial Digital Interface
  • Guaranteed No Missing Codes
  • 1MHz Sampling Rate
  • 3V or 5V Operation
  • Low Operating Current
  • 1.25mA at 1MSPS with 3V Supplies
  • 1.70mA at 1MSPS with 5V Supplies
  • Power-down Current between Conversions: 1µA
  • Excellent Differential Non-Linearity
  • Low THD: -83dB (typ)
  • Pb-Free (RoHS Compliant)
  • Available in TDFN Package (3x3mm)
  • Available in SOT-23 Package

説明

The ISL26712, ISL26710, ISL26708 are 12-bit, 10-bit and 8-bit, 1MSPS sampling SAR-type ADCs featuring excellent linearity over supply and temperature variations. The robust, fully-differential input offers high impedance to minimize errors due to leakage currents, and the specified measurement accuracy is maintained with input signals up to the supply rails. The reference accepts inputs from 0. 1V to 2. 2V for 3V operation and 0. 1V to 3. 5V for 5V operation, providing design flexibility in a wide variety of applications. The ISL26712/10/08 also features up to 8kV Human Body Model ESD survivability. The serial digital interface is SPI compatible and is easily interfaced to popular FPGAs and microcontrollers. Power dissipation is 8. 5mW at a sampling rate of 1MSPS, and just 5µW between conversions utilizing Auto Power-Down mode (with a 5V supply), making the ISL26712/10/08 excellent solutions for remote industrial sensors and battery-powered instruments. The ISL26712/10/08 are available in an 8 Ld TDFN or an SOT-23 package, and are specified for operation over the Industrial temperature range (–40°C to +85°C).

アプリケーション

  • Remote Data Acquisition
  • Battery Operated Systems
  • Industrial Process Control
  • Energy Measurement
  • Data Acquisition Systems
  • Pressure Sensors
  • Flow Controllers

適用されたフィルター