メインコンテンツに移動
ルネサス エレクトロニクス株式会社 (Renesas Electronics Corporation)

特長

  • Drives two N-Channel MOSFETs
  • Operates from +5V or +12V Input
  • Simple single-loop control design
  • Voltage-mode PWM control
  • Fast transient response
  • High-bandwidth error amplifier
  • Full 0% to 100% Duty Ratio
  • Excellent output voltage regulation
  • ±1% Over Line Voltage and Temperature
  • 5-Bit digital-to-analog output Voltage Selection
  • 25mV binary steps 1.05VDC to 1.825VDC
  • Power good output voltage monitor
  • Overvoltage and overcurrent fault monitors
  • Does not require extra current sensing element, Uses MOSFET's rDS(ON)
  • Small Converter Size
  • Constant Frequency Operation
  • 200kHz Free-Running Oscillator Programmable from 50kHz to over 1MHz
  • Pb-free available

説明

Support is limited to customers who have already adopted these products.

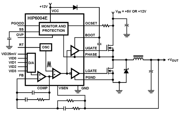
The HIP6004E provides complete control and protection for a DC-DC converter optimized for high-performance microprocessor applications. It is designed to drive two N-Channel MOSFETs in a synchronous-rectified buck topology. The HIP6004E integrates all of the control, output adjustment, monitoring and protection functions into a single package. The output voltage of the converter is easily adjusted and precisely regulated. The HIP6004E includes a 5-input digital-to-analog converter (DAC) that adjusts the output voltage from 1. 05VDC to 1. 825VDC in 25mV increments steps. The precision reference and voltage-mode regulator hold the selected output voltage to within ±1% over temperature and line voltage variations. The HIP6004E provides simple, single feedback loop, voltage-mode control with fast transient response. It includes a 200kHz free-running triangle-wave oscillator that is adjustable from below 50kHz to over 1MHz. The error amplifier features a 15MHz gain-bandwidth product and 6V/µs slew rate which enables high converter bandwidth for fast transient performance. The resulting PWM duty ratio ranges from 0% to 100%. The HIP6004E monitors the output voltage with a window comparator that tracks the DAC output and issues a Power Good signal when the output is within ±10%. The HIP6004E protects against over-current and overvoltage conditions by inhibiting PWM operation. Additional built-in overvoltage protection triggers an external SCR to crowbar the input supply. The HIP6004E monitors the current by using the rDS(ON) of the upper MOSFET which eliminates the need for a current sensing resistor.

アプリケーション

  • VRM85 modules for Pentium III and Other Microprocessors
  • High-Power DC-DC Regulators
  • Low-Voltage Distributed Power Supplies

適用されたフィルター