メインコンテンツに移動

特長

  • バス電圧センス範囲: 0V~60V
  • 16ビットΣΔADCで電流、電圧を監視
  • 電圧測定誤差: <0.3%
  • 電流測定誤差: <0.3%
  • 負のシステム電圧に対応
  • 過電圧 / 不足電圧および電流障害監視
  • I2C / SMBusインタフェース
  • 広いVCC範囲: 3V〜5.5V
  • ESD (HBM): 8kV
  • 高速I2C対応: 3.4MHz

説明

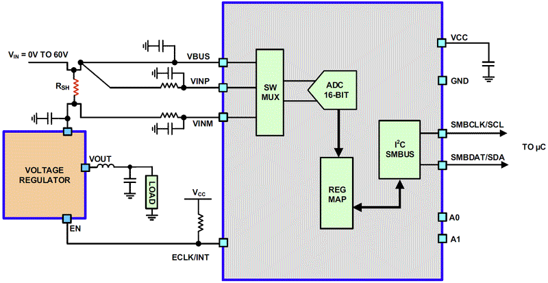
ISL28022はシリアル・インタフェースを備えたハイサイド / ローサイド双方向のデジタル電流センスおよび電圧モニタです。電流と電圧をモニタし、その結果を計算された電力とともにデジタルで提供します。ISL28022は全入力範囲において、電圧と電流のモニタリングで0.3%未満の高精度を実現しています。デジタルパワーモニタは設定可能な障害閾値と測定可能なADCゲイン・レンジを備えています。0V~60Vの広範囲なコモンモード入力電圧に対応しており、最小限の外部回路で通信、自動車、産業用アプリケーションを扱うことができます。また、ハイサイドとローサイドの両方のグラウンド・センシング・アプリケーションに柔軟に対応します。ISL28022は平均消費電流がわずか700μAで、10Ld MSOPパッケージ、あるいは省スペースな16Ld QFNパッケージで提供されます。この製品は、-40℃から+125℃までの幅広い温度範囲で動作します。

パラメータ

属性
VS (Min) (V)3
VS (Max) (V)5.5
PSRR (db)105
CMRR (dB)130
Common Mode Input Range (V)60
Gain Error / Measurement Error (Max)0.3
IS per Amp (mA)0.7
Offset Voltage (Max) (mV)0.075
Qualification LevelStandard

パッケージオプション

Pkg. TypePkg. Dimensions (mm)Lead Count (#)Pitch (mm)
MSOP3.0 x 3.0 x 0.85100.5
QFN3.0 x 3.0 x 0.90160.5

製品比較

ISL28022ISL28023ISL28025
VS (Min) (V)3 V3.0 V3.0 V
VS (Max) (V)5.5 V5.5 V5.5 V
PSRR (db)105127127
CMRR (dB)130136134
Common Mode Input Range0 - 600 - 12, 0 - 600 - 12, 0 - 60
Gain Error / Measurement Error (Max)0.30.250.25
IS per Amp (mA)0.71.241
Offset Voltage (Max) (mV)0.0750.050.05

アプリケーション・ブロック図

Universal NFC Wireless Charger Block Diagram
ユニバーサルNFCワイヤレス充電器
このNFC充電器は、小型のバッテリ駆動デバイスのワイヤレス充電を可能にし、互換性とユーザの利便性を確保します。
Interactive block diagram of the servo motor control for robot limbs features HVPAK and GreenPAK ICs and allows to monitor the status of multiple motors via 1-wire UART from the host MCU.
ロボットの手足用サーボモータ
サーボモータ制御により、高精度、コンパクトな設計、柔軟な動作、コストの削減、効率的なロボット制御を実現します。
AMD RFSoC Power Tree Block Diagram
AMD FPGA RFSoC用パワーツリー
スペースに制約のあるアプリケーションにおけるAMD FPGAまたはRFSoC用の高効率パワーツリー。
Instrument Panel for Light Electric Vehicles Block Diagram
軽電動車両用インストルメントパネル
センサー対応、Bluetooth LE、GPU、音声制御を備えたコンパクトなインストルメントパネルシステム。
IO-Link Sensors Block Diagram
IO-Linkセンサ
このシステムは、IO-Link通信によるスマートなセンサ制御を可能にします。
4-20mA Current Loop Receiver Block Diagram
4-20mA電流ループレシーバ
4-20mA電流ループレシーバは、センサシステム向けの低電力および信号処理機能を提供します。

その他アプリケーション

  • ルータ、サーバ
  • DC/DC、AC/DCコンバータ
  • バッテリー管理 / 充電
  • 車載電源
  • 電力分配
  • 医療機器、試験装置

適用されたフィルター