特長
- 出力周波数範囲:171.875.5MHz〜18GHz
- 超低位相ノイズVCO
- 6GHzにおける20kHzから100MHzまでの-60.6dBc(35fs RMS)統合位相ジッタ
- 性能指数:-236dBc/Hz
- 入力基準周波数:10MHz~1GHz(LVPECL、LVDS)、10MHz~250MHz(LVCMOS)
- フラクショナルNシンセサイザと整数Nシンセサイザ
- 32ビット分解能フラクショナルモジュール
- は最大500MHz(整数倍モード)または250MHz(フラクショナルモード)で動作可能の位相周波数検出器(PFD)
- プログラマブルRF出力レベル
- 周囲温度範囲:-40℃〜+95℃、ケース温度:+105℃まで
- 3.3V単電源動作
- LDO内蔵、高電源ノイズ耐性
- 7 × 7mm 48-VFQFNパッケージ
- 1.8Vロジック準拠、3.3Vまで対応可能なSPIインターフェース
- 設計ツール「Timing Commander™」に対応
説明
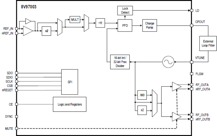
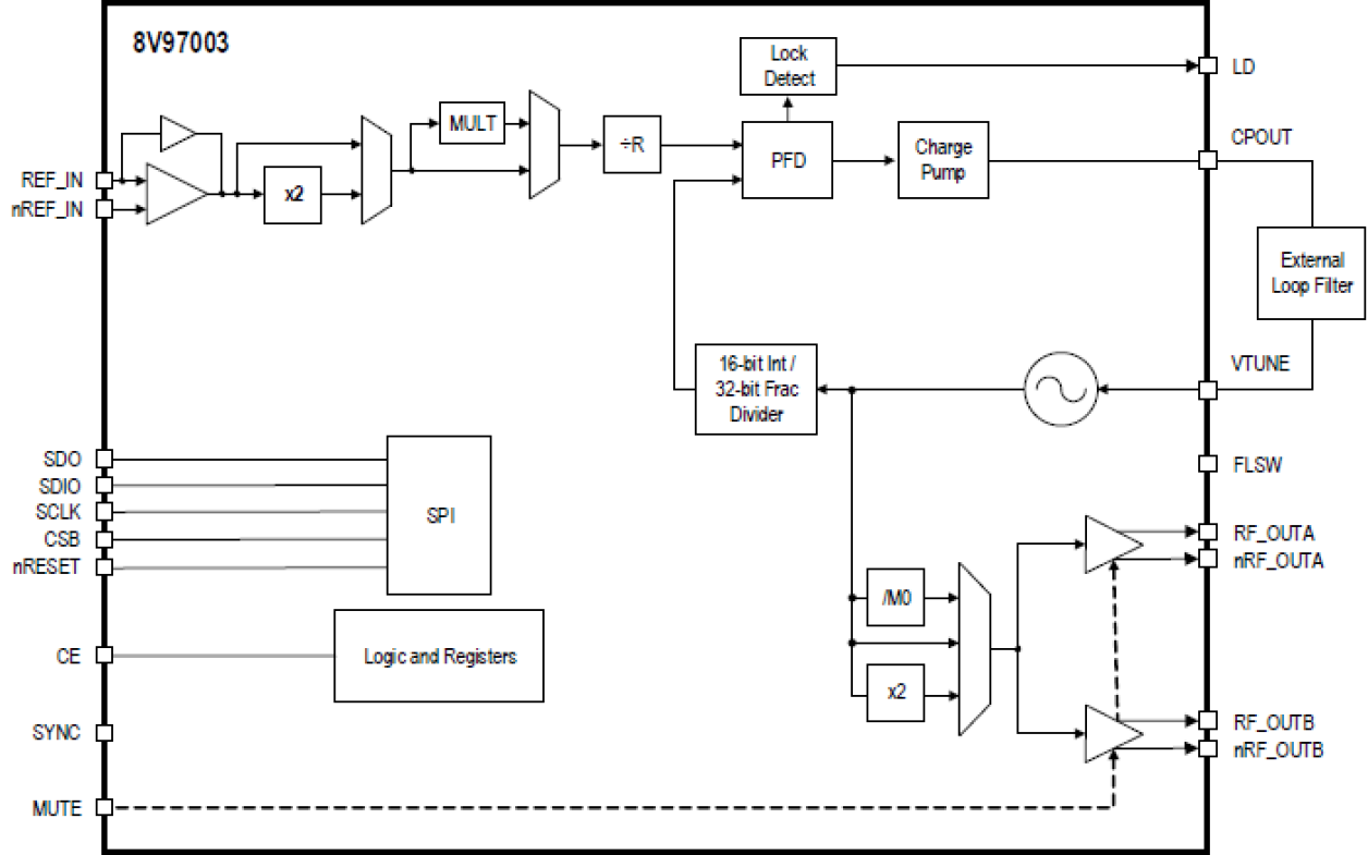
8V97003は、高性能な広帯域マイクロ波シンセサイザ/位相ロックループ(PLL)で、1オクターブの周波数調整範囲を持つ内蔵電圧制御発振器(VCO)から最大18GHzの出力周波数を生成します。また、VCOの広帯域特性を十分に生かせるように、高性能な32ビット分数帰還分周器と出力分周器を搭載しています。さらに、-236dBc/Hzの性能指数(FOM)と優れたVCO性能により、非常に低い位相ノイズとRMS位相ジッタを実現しました。8V97003は、すべての動作条件と周波数において、出力間位相スキュードリフトが10°未満と非常に低く、5G無線カードMassive MIMOシステムなどのビームフォーミングアプリケーションにおける無線経路の再キャリブレーションを低減します。出力ドライバは出力電力のプログラム設定が可能で、誘導負荷出力端子(ダブル終端)を使用した場合、8GHzで+12dBm、18GHzで+4dBmの高いシングルエンド出力電力が得られます。出力が抵抗負荷の場合、出力ドライバは8GHzで+9.5dBm、12GHzで-2.5dBmまでのシングルエンド出力が可能です。差動出力の使用と、出力電力差の測定により、さらに出力電力を上げることができます。8V97003は、3.3Vの単一電源に依存し、低ノイズ集積LDOにより、優れた電源ノイズ耐性を実現します。
パラメータ
| 属性 | 値 |
|---|---|
| Output Freq Range (MHz) | 171.875 - 18000 |
| Supply Voltage (V) | 3.3 - 3.3 |
| Package Area (mm²) | 25 |
| Battery Backup | No |
| Battery Seal | No |
| CPU Supervisory Function POR | No |
| Crystal Frequency Trimming | No |
| Frequency Out Pin | No |
| Inputs (#) | 1 |
| Input Freq (MHz) | 10 - 1000 |
| Synthesis Mode | Integer, Fractional |
| 105°C Max. Case Temp. | 1 |
| Function | Wideband RF synthesizer w/integrated VCO |
| Grade | 5G |
| Output Power Range (dBm) | -2 - 13 |
| Product Category | RF Synthesizer, Ultra-Low Jitter Clocks (<300 fs RMS) |
パッケージオプション
| Pkg. Type | Pkg. Dimensions (mm) | Lead Count (#) | Pitch (mm) |
|---|---|---|---|
| VFQFPN | 7.0 x 7.0 x 0.9 | 48 | 0.5 |
アプリケーション・ブロック図
| RRU向け eCPRI大規模MIMO eCPRI MIMO RRU は、5G ネットワーク向けの低位相ノイズ、確定的遅延、高タイミング精度を実現します。 |
適用されたフィルター