メインコンテンツに移動
ルネサス エレクトロニクス株式会社 (Renesas Electronics Corporation)

特長

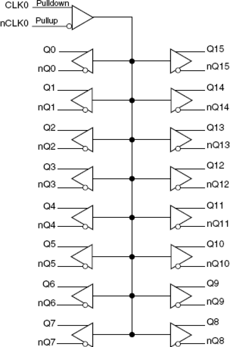
  • Sixteen differential LVPECL output pairs
  • CLK, nCLK input pair
  • CLK, nCLK pair can accept the following differential input levels: LVPECL, LVDS, LVHSTL, HCSL, SSTL
  • Maximum output frequency: 500MHz
  • Translates any single-ended input signal to 3.3V LVPECL levels with a resistor bias on nCLK input
  • Output skew: 20ps (typical)
  • Additive phase jitter, RMS @ 106.25MHz: 0.11ps (typical)
  • Full 3.3V supply voltage
  • 0°C to 70°C ambient operating temperature
  • Available in lead-free (RoHS 6) package

説明

The 8530F-01 is a low skew, 1-to-16 Differential-to-3.3V LVPECL Fanout Buffer. The CLK, nCLK pair can accept most standard differential input levels. The high gain differential amplifier accepts peak-to-peak input voltages as small as 150mV as long as the common mode voltage is within the specified minimum and maximum range. Guaranteed output and part-to-part skew characteristics make the 8530F-01 ideal for those clock distribution applications demanding well defined performance and repeatability.

適用されたフィルター