Lab on the Cloudをご存じでしょうか?Lab on the Cloudは、ユーザがオンラインでアクセスしてテストできるリモート開発環境です。ボードはクラウドに接続されたリモート開発環境で構成されています。ユーザは実際のボードを受け取ったり、設計を開始したりする前に、ルネサスソリューションに素早くアクセスできます。
この度、RX23E-Aの評価ボードRSSKが、Lab on the Cloudに対応しましたので、ご紹介します。RX23E-Aは、低ノイズ、低ドリフトのΔΣADコンバータを内蔵したMCUです。Lab on the Cloudでは、RX23E-AのΔΣADコンバータのノイズ性能を評価することができます。
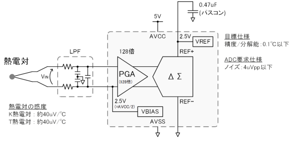
ノイズ性能は、センサ計測において、重要な仕様の一つです。RX23E-Aが、メインターゲットとしている温度計測やひずみ計測の分野では、特に低ノイズであることが要求されます。例えば、代表的な温度センサである熱電対の感度は、よく使用されるK熱電対やT熱電対で40uV/℃程度です。対して、産業用途の温度計測では、0.1℃以下の精度/分解能が要求されます。つまり、K熱電対やT熱電対を使って、精度/分解能0.1℃以下の計測システムを構築するには、ADCのノイズを4uVpp以下に抑える必要があるという事になります。
それではRX23E-Aのノイズ性能が、一例として挙げた熱電対計測に対応できるのか、Lab on the Cloudを使い、確かめてみたいと思います。
Step(1)
Input VoltageとData Rate(OSR)、PGAを設定します。
Input Voltageは動作点となる電圧、つまり入力コモン電圧です。ここでは、電源電圧5Vの半分に相当するで、2500mVにします。
Data Rateは488SPS(OSR=1024)とします。通常のアプリケーションであれば、温度の測定周期は100SPS程度で十分かと思います。ただ、熱電対計測の場合、熱電対と基準接点補償(RJC)のPT100を切り替えて、測定するのが一般的です。切り替え測定する場合は、その分だけData Rateを上げる必要があります。そのような理由から、ここでは488SPSとしました。
PGAは、入力換算ノイズが最も小さくなる128倍にします。
なおOSRは、Over Sampling Rateの略です。
以上で、測定条件の設定は完了です。
Step(2)
“RUN”をクリックしてA/D変換を開始します。初期設定の読み込みのために、A/D変換の開始まで1分ほど待ちます。
Step(3)
A/D変換結果表示されます。必要なデータ数を取り、“STOP”をクリックします。
まずは、Waveformから確認します。ここでは10秒間の波形を示しています。グラフの右側に、MAX、MIN、MEAN、ENOB=log2(Full-Scale/RMS_noise) 、縦軸のスケール(mV/div)が表示されます。
測定結果は、24bit digital codeで787peak-to-peakです。これは入力換算で1.83uVppになります。目標仕様である4uVppを十分に満足しています。
なお、RMSノイズは、ENOBより逆算して、入力換算で0.251uVrmsとなりました。
ヒストグラムの結果も見ることができます。釣鐘形の分布になっており、特に問題はないことがわかります。
Step(4)
必要に応じて、軸のスケールを変更することも可能です。
以上で、Lab on the Cloudでの評価は完了です。 Lab on the Cloudで評価できるのはΔΣADコンバータのノイズ性能のみになりますが、実際のRSSKではドリフトの評価や各種センサをつないだ評価も可能です。RX23E-Aの事前検討の際には、ぜひLab on the Cloudもご利用ください。
興味を持たれた方は、こちらをお試しください: https://www.renesas.com/document/lab-cloud-high-precision-analog-measurement








