Skip to main content

Features

  • Simultaneous transmission of IP video data and analog CVBS video over up to 500m of RG59 coaxial cable
  • Analog CVBS video preview support
  • Proprietary adaptive analog equalizer for extending the reach of CVBS video
  • Proprietary SLOC-based IP camera detection
  • Creates a full-duplex 100BASE-T digital link
  • 36Mbps downlink speed from TW3801 to TW3811
  • 4Mbps uplink for SLOC compliance
  • Ethernet MAC MII/RMII interface for interfacing to DVR/NVR network processor SoC
  • Optional Ethernet PHY MII/RMII interface for interfacing to external Ethernet PHY chip
  • I2C 2-wire control interface
  • Integrated PLL with 25MHz crystal interface
  • 1.8V, 3.3V supplies
  • 100-TQFP (12x12mm) Package

Description

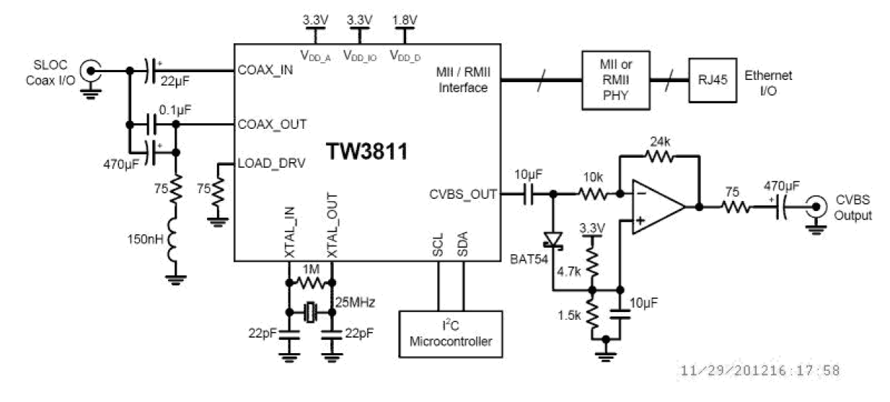
SLOC™ (Security Link Over Coax) is a transmission protocol for simultaneously transmitting analog CVBS video and digital IP video over a single coaxial cable. The TW3811 is the receiving end of a SLOC link, converting the single SLOC signal on the coaxial cable back to separate Ethernet digital video data and analog CVBS video. It can be embedded into a DVR to enable one or more SLOC inputs or configured as a stand-alone SLOC-to-IP+CVBS converter. The TW3811 includes an AFE, digital modem, and two Ethernet MII/RMII interfaces. The device accepts a SLOC output signal from a SLOC transmitter and decodes it into an analog CVBS signal and an Ethernet MII signal.

Applications

  • Single-Channel SLOC receiver modem
  • Multi-Channel SLOC receiver modem
  • Embedded DVR

Applied Filters: