Skip to main content
Renesas Electronics Corporation

Features

  • Independently Drives 4 N-Channel FETs in Half Bridge or Full Bridge Configurations
  • Bootstrap Supply Max Voltage: 70VDC
  • Drives a 1000pF Load in Free Air at +50°C with Rise and Fall Times of 15ns (typ)
  • User-Programmable Dead Time from 0.1 to 4.5µs
  • DIS (Disable) Overrides Input Control and Refreshes Bootstrap Capacitor when Pulled Low
  • Input Logic Thresholds Compatible with 5V to 15V Logic Levels
  • Shoot-Through Protection
  • Undervoltage Protection
  • Pb-Free Plus Anneal Available (RoHS Compliant)

Description

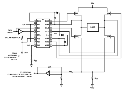
The ISL83202 is a medium-frequency H-Bridge FET driver capable of 1A (typ) of peak drive current that is designed to drive high- and low-side N-Channel MOSFETs in medium voltage applications. Optimized for PWM motor control and uninterruptible power supply systems, the ISL83202 enables simple and flexible bridge-based design. With typical input-to-output propagation delays as low as 25ns and with a user programmable dead-time range of 0. 1µs to 4. 5µs, the ISL83202 is ideal for switching frequencies up to 200kHz. The dead-time of the ISL83202 is programmable via a single resistor. The ISL83202's four independent driver control inputs (ALI, AHI, BLI, and BHI) allow driving of every possible switch combination except those that would cause a shoot-through condition. A global disable input, DIS, overrides input control and causes the ISL83202 to refresh the bootstrap capacitor when pulled low. Integrated undervoltage protection and shoot-through protection ensure reliable system operation. The ISL83202 is available in compact 16 Ld SOIC and 16 Ld PDIP packages and operates over the range of -55°C to +125°C.

Parameters

AttributesValue
Bootstrap Supply Voltage (Max) (V)70
VBIAS (Max) (V)15
Peak Pull-up Current (A)1
Peak Pull-down Current (A)1
Turn-On Prop Delay (ns)75
Turn-Off Prop Delay (ns)55
Rise Time (μs)0.009
Fall Time9
Input Logic Level3.3V/TTL
Temp. Range (°C)-55 to +125°C

Package Options

Pkg. TypePkg. Dimensions (mm)Lead Count (#)Pitch (mm)
SOICN9.9 x 3.9 x 0.00161.3

Application Block Diagrams

High-Performance EV Cooling System Block Diagram
High-Performance EV Cooling System
Advanced EV cooling system offers efficient thermal management with versatile high-performance MCU.

Additional Applications

  • UPS Systems
  • DC Motor Controls
  • Full Bridge Power Supplies
  • Switching Power Amplifiers
  • Noise Cancellation Systems
  • Battery Powered Vehicles
  • Peripherals
  • Medium/Large Voice Coil Motors

Applied Filters: