Skip to main content
Renesas Electronics Corporation
Alternative(s) Available
ISL95522A - Hybrid Power Boost and Narrow VDC Combo Battery Charger with SMBus Interface
  • Notes:NRND: The ISL95522 is not recommended for new designs.

Features

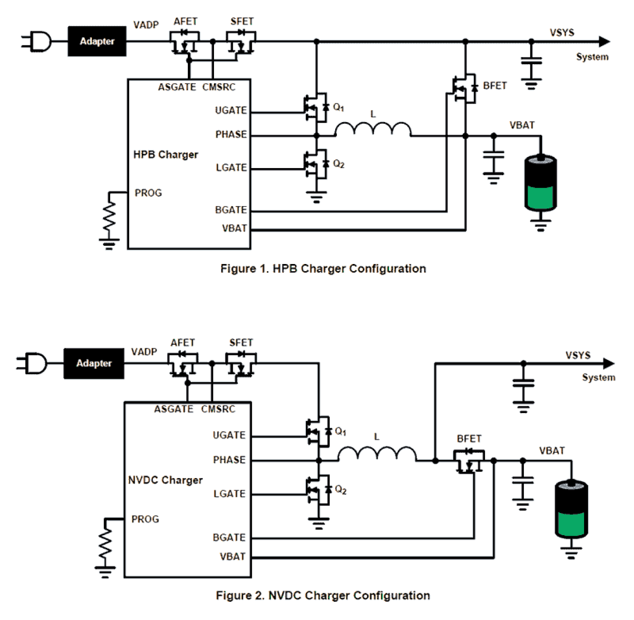
  • Configurable as an HPB charger or NVDC charger
  • Compliant with Intel PROCHOT♯ and PSYS requirements
  • Adapter current monitor and battery discharging current monitor
  • Uses NFET for all the switches
    • Supports battery removal during Battery Learn mode
    • Actively controlled inrush current to prevent FET damage
  • SMBus programmable settings and high accuracy
  • Comprehensive protection features include:
    • PROCHOT♯ indicator for system low voltage, adapter overcurrent, battery overcurrent, or system overheating
    • Hardware-based adapter current and battery current limits
    • Supports sudden battery removal in system Turbo mode
  • 16 switching frequency options from 350kHz to 1MHz
  • Low quiescent current
  • SMBus and auto-increment I2C compatible
  • Renesas Robust Ripple Regulator (R3) modulation scheme provides excellent light-load efficiency and fast dynamic response
  • 32 Ld 4 x 4mm2 QFN package
  • Pb-free (RoHS compliant)

Description

The ISL95522 is a highly versatile combination battery charger configurable for operating as either a Hybrid Power Boost (HPB) charger or a Narrow VDC (NVDC) charger, supporting 2-, 3-, or 4-cell batteries. Both configurations allow the battery to work with the adapter to supply the system load when it exceeds the adapter capability, referred to as system Turbo mode. The HPB charger configuration reverse-boosts battery energy to the system bus to help the adapter provide the system power in Turbo mode. The NVDC charger configuration quickly turns on BGATE, which enables the battery to help the adapter provide the system power in Turbo mode. The ISL95522 uses N-channel MOSFETs (NFETs) for all the switches to achieve the best performance and lowest BOM cost. The internal charge pump can turn on all the NFETs quickly or slowly, depending on the circumstance or need. The ability to quickly turn on NFETs prevents system bus voltage drop when the battery is suddenly removed in Turbo mode or in Battery Learn mode. The ISL95522 provides many protection features, including a PROCHOT♯ indicator for system low voltage, adapter overcurrent, battery overcurrent, or overheating, with an array of SMBus programmable parameters for maximum flexibility. It also features a hardware-based adapter-current limit and battery-current limit in addition to SMBus programmable limits. The ISL95522 provides a high accuracy adapter current monitor, battery current monitor, and system power monitor outputs. To provide maximum flexibility for working with high and low power systems, it provides several configurable current-sense resistor value options to achieve the best trade-off of current sensing accuracy vs power loss. The ISL95522 uses the Renesas Robust Ripple Regulator (R3™) modulation scheme to provide excellent light-load efficiency and fast dynamic response. The ISL95522 is available in a 32 Ld 4 x 4mm2 QFN package.

Parameters

AttributesValue
Topology [Rail 1]Buck, Hybrid Power Boost
Input Voltage (Min) (V)4.75
Input Voltage (Max) (V)25
Input Current Limit Accuracy (% (±))2
Battery Charge Voltage2-4 cell battery, 16mV step
Charging Voltage Accuracy (Max) (±%)0.75
Battery Charge Voltage Adjustment16mV steps
Charge Current Limit Accuracy±2
Trickle Charge Current Range256mA, 128mA or 64mA
Switching Frequency Range (Typical) (kHz)350 - 1000

Package Options

Pkg. TypePkg. Dimensions (mm)Lead Count (#)
QFN4.0 x 4.0 x 0.7032

Applied Filters: