| CAD Model: | View CAD Model |
| Pkg. Type: | SBDIP |
| Pkg. Code: | HVR |
| Lead Count (#): | 24 |
| Pkg. Dimensions (mm): | 30.5 x 15.1 x 2.41 |
| Pitch (mm): | 2.5 |
| Moisture Sensitivity Level (MSL) | Not Applicable |
| Pb (Lead) Free | Exempt |
| ECCN (US) | 9A515.e.1 |
| HTS (US) | 8542.39.0090 |
| Pkg. Type | SBDIP |
| Lead Count (#) | 24 |
| Carrier Type | Tube |
| Moisture Sensitivity Level (MSL) | Not Applicable |
| Pitch (mm) | 2.5 |
| Pkg. Dimensions (mm) | 30.5 x 15.1 x 2.41 |
| DLA SMD | 5962R9571301VJC |
| Pb (Lead) Free | Exempt |
| Pb Free Category | Gold Plate over compliant Undercoat-e4 |
| MOQ | 25 |
| Temp. Range (°C) | -55 to +125°C |
| CAGE code | 34371 |
| DSEE (MeV·cm2/mg) | 60 |
| Die Sale Availability? | No |
| Flow | RH Hermetic |
| Length (mm) | 30.5 |
| PROTO Availability? | No |
| Qualification Level | Class V |
| Rating | Space |
| TID HDR (krad(Si)) | 100 |
| Thickness (mm) | 2.41 |
| Width (mm) | 15.1 |
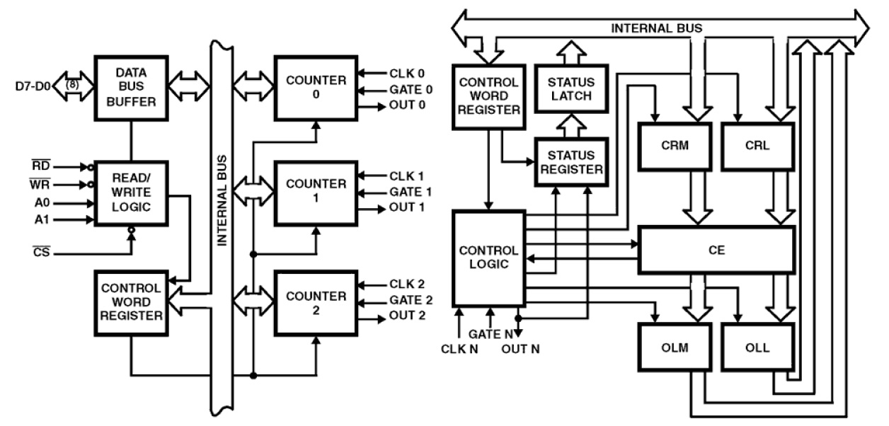
A radiation hardened CMOS programmable interval timer, the Intersil HS-82C54RH is a high-performance, radiation hardened CMOS version of the industry standard 8254 and is manufactured using a hardened field, self-aligned silicon gate CMOS process. It has three independently programmable and functional 16-bit counters, each capable of handling clock input frequencies of up to 5MHz. Six programmable timer modes allow the HS-82C54RH to be used as an event counter, elapsed time indicator, a programmable one-shot, or for any other timing application. The high performance, radiation hardness, and industry-standard configuration of the HS-82C54RH make it compatible with the HS-80C86RH radiation hardened microprocessor. Static CMOS circuit design ensures low operating power. The Intersil hardened field CMOS process results in performance equal to or greater than existing radiation resistant products at a fraction of the power. Specifications for rad hard QML devices are controlled by the Defense Supply Center in Columbus (DSCC). The SMD numbers listed here must be used when ordering. Detailed Electrical Specifications for these devices are contained in SMD 5962-95713.