| CAD Model: | View CAD Model |
| Pkg. Type: | SOICW |
| Pkg. Code: | MWR |
| Lead Count (#): | 20 |
| Pkg. Dimensions (mm): | 12.9 x 7.5 x 0.00 |
| Pitch (mm): | 1.3 |
| Moisture Sensitivity Level (MSL) | 1 |
| Pb (Lead) Free | No |
| ECCN (US) | |
| HTS (US) |
| Lead Count (#) | 20 |
| Carrier Type | Tube |
| Moisture Sensitivity Level (MSL) | 1 |
| Pitch (mm) | 1.3 |
| Pkg. Dimensions (mm) | 12.9 x 7.5 x 0.00 |
| Pb (Lead) Free | No |
| Pb Free Category | Solder Plate |
| Temp. Range (°C) | -40 to +85°C |
| Bootstrap Supply Voltage (Max) (V) | 95 |
| Charge Pump | Yes |
| Fall Time | 10 |
| Input Logic Level | 3.3V/TTL |
| Length (mm) | 12.9 |
| MOQ | 760 |
| Parametric Category | Half-Bridge FET Drivers |
| Peak Pull-down Current (A) | 2.4 |
| Peak Pull-up Current (A) | 2.6 |
| Pkg. Type | SOICW |
| Qualification Level | Standard |
| Rise Time (μs) | 0.01 |
| Turn-Off Prop Delay (ns) | 35 |
| Turn-On Prop Delay (ns) | 60 |
| VBIAS (Max) (V) | 15 |
| Width (mm) | 7.5 |
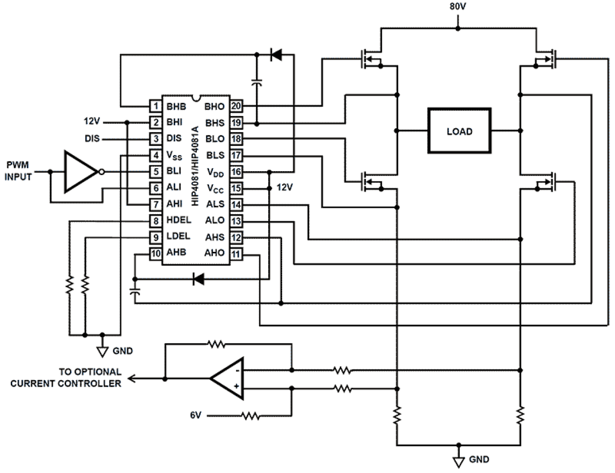
The HIP4081A is a high frequency, medium voltage Full Bridge N-Channel FET driver IC, available in 20 lead plastic SOIC and DIP packages. The HIP4081A can drive every possible switch combination except those which would cause a shoot-through condition. The HIP4081A can switch at frequencies up to 1MHz and is well suited to driving Voice Coil Motors, high-frequency switching power amplifiers, and power supplies. For example, the HIP4081A can drive medium voltage brush motors, and two HIP4081As can be used to drive high performance stepper motors, since the short minimum on-time can provide fine micro-stepping capability. Short propagation delays of approximately 55ns maximizes control loop crossover frequencies and dead-times which can be adjusted to near zero to minimize distortion, resulting in rapid, precise control of the driven load. A similar part, the HIP4080A, includes an on-chip input comparator to create a PWM signal from an external triangle wave and to facilitate hysteresis mode switching.