Skip to main content
Renesas Electronics Corporation

Features

  • 2A current limit FET options
  • 3V to 5V input
  • Up to 20V boost out
  • 1% regulation on all outputs
  • VLOGIC-VOFF-VBOOST-VON or VBOOST/VLOGIC-VOFF-VON sequence control
  • VLOGIC is on from start-up for EL7586A
  • Programmable sequence delay
  • Fully fault protected
  • Thermal shutdown
  • Internal soft-start
  • 20 Ld 4x4 QFN packages
  • Pb-free plus anneal available (RoHS compliant)

Description

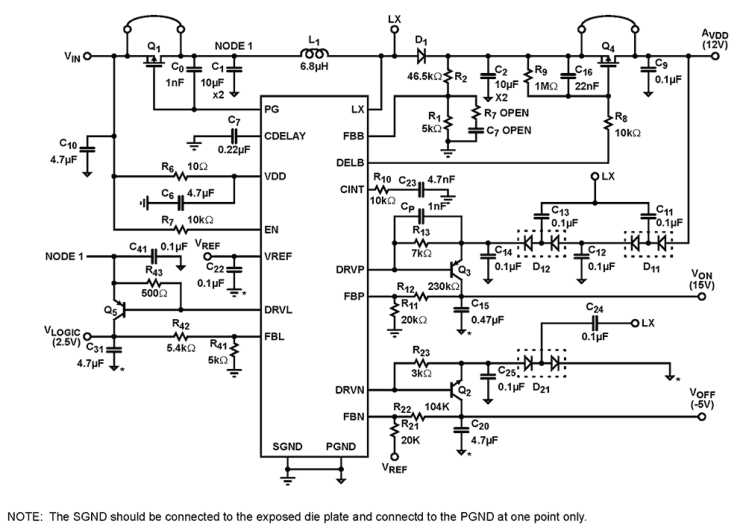
The EL7586 and EL7586A represent multiple output regulators for use in all large panel, TFT-LCD applications. Both feature a single boost converter with an integrated 2A FET, two positive LDOs for VON and VLOGIC generation, and a single negative LDO for VOFF generation. The boost converter can be programmed to operate in either P-mode or PI-mode for improved load regulation. Both EL7586 and EL7586A also integrate fault protection for all four channels. Once a fault is detected, the device is latched off until the input supply or EN is cycled. EL7586 also features an integrated start-up sequence for VBOOST/VLOGIC, VOFF, then VON or for VLOGIC, VOFF, VBOOST, and VON. The latter requires a single external transistor. The timing of the start-up sequence is set using an external capacitor. EL7586A features an immediately-enabled VLOGIC output which is independent of EN input. The VLOGIC output will be switched off if a fault is detected and the power supply needs to be recycled to reset this condition. Both the EL7586 and EL7586A are pin-compatible, come in the 20 Ld 4x4 QFN package, and are specified for operation over the -40°C to +85°C temperature range.

Applications

  • LCD monitors (15"+)
  • LCD-TV (up to 40"+)
  • Notebook displays (up to 16")
  • Industrial/medical LCD displays

Applied Filters: