Skip to main content

Features

  • Fourth-generation FemtoClock® NG technology
  • Generates multiple copies of 25MHz, 50MHz, 100MHz, 125MHz, 156.25MHz, or 312.5MHz
  • Typical input frequency is 25MHz, with optional 125MHz and 156.25MHz input support
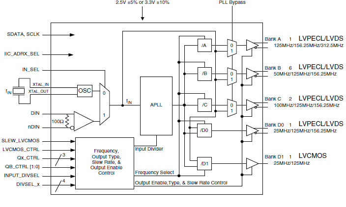
  • Differential outputs are pin-programmable for LVDS or LVPECL
  • RMS phase jitter at 156.25MHz: <300fs typical
  • Power supply rejection ratio better than -50dBc from 10kHz to 1.5MHz at 3.3V power supply
  • Full 3.3V and 2.5V supply voltages
  • -40 °C to +85 °C ambient operating temperature
  • 56-pin VFQFPN, lead-free (RoHS 6) packaging

Description

The 8T49N4811 is a highly flexible FemtoClock® NG pin-programmable clock generator suitable for networking and communications applications. It can generate five different output frequencies with multiple copies of each. A fundamental mode crystal, single-ended, or differential input reference may be used as the source for the output frequency.

The use of pin programming to select the input source/frequency, desired output frequencies, and output styles allows a single device to be used in a wide variety of applications without the need for register programming.

Selection pins use 3-level options to maximize flexibility while minimizing package size. Selection is performed by tying a selection pin high or low or by leaving it floating, eliminating the need for passive components to drive a desired logic level.

Applied Filters: