Skip to main content
Alternative(s) Available
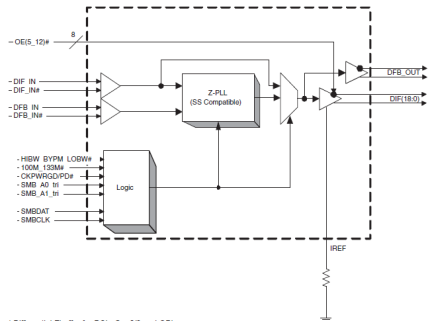
9ZX21901D - Enhanced DB1900Z Compliant 19-Output Buffer
  • Notes:Pin-to-pin with improved performance

Features

  • 19 - 0.7V HCSL differential HCSL output pairs
  • Adjustable external feedback path
  • Phase jitter: PCIe Gen3 < 1ps rms
  • Phase jitter: QPI 9.6GT/s < 0.2ps rms
  • PLL or bypass mode
  • PLL can de-jitter incoming clock
  • 9 selectable SMBus Addresses
  • 8 OE# pins
  • 100MHz or 133MHz PLL mode operation for PCIe and QPI applications
  • Selectable PLL bandwidth minimizes jitter peaking in downstream PLLs
  • Spread spectrum compatible

Description

The 9ZX21901B is a version of the Intel DB1900Z differential buffer with an adjustable external feedback path allowing the user to eliminate trace delays from their design. It is suitable for PCIe Gen 3 or QPI applications. The part is backward compatible with PCIe Gen 1 and Gen 2. And, the device maintains low drift for critical QPI applications. In bypass mode, the 9ZX21901 can provide outputs up to 400MHz. See the 9ZX21901C for a fixed external feedback path.

Parameters

AttributesValue
Temp. Range (°C)0 to 70°C

Package Options

Pkg. TypePkg. Dimensions (mm)Lead Count (#)Pitch (mm)
VFQFPN10.0 x 10.0 x 1.0720.5

Applications

  • Buffer for Romley servers

Applied Filters: