Skip to main content

Features

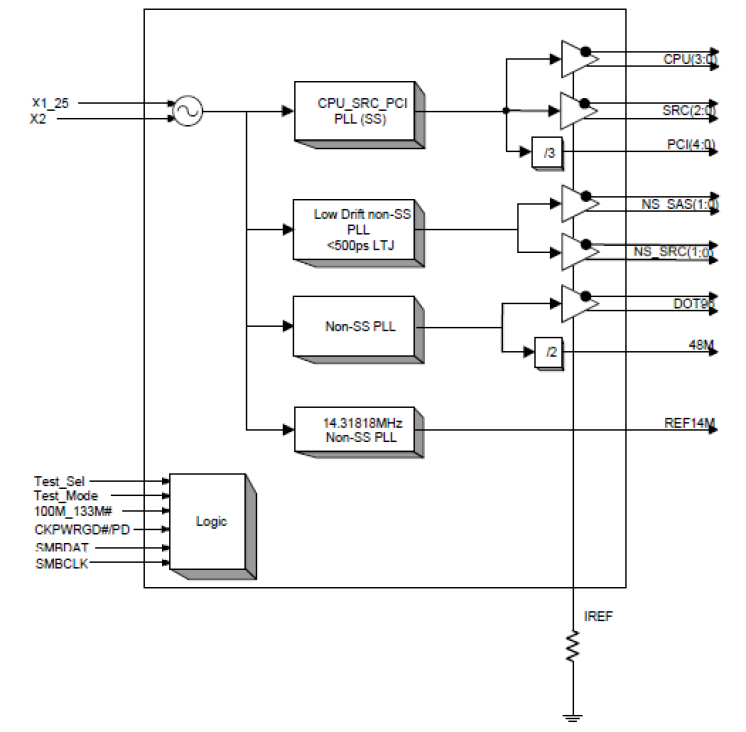
  • 4 - HCSL CPU outputs
  • 4 - HCSL Non-Spread SAS/SRC outputs
  • 3 - HCSL SRC outputs
  • 1 - HCSL DOT96 output
  • 1 - 3.3V 48M output
  • 5 - 3.3V PCI outputs
  • 1 - 3.3V 14.318M output
  • Phase jitter: PCIe Gen3 < 1ps rms
  • Phase jitter: PCIe Gen2 < 3.1ps rms
  • Phase jitter: PCIe Gen1 < 86ps peak to peak
  • Phase jitter: QPI 9.6GT/s < 0.2ps rms
  • Phase jitter: SAS <1.3ps rms64-TSSOP/QFN Package

Description

The 932SQ420 is an Intel CK420BQ main clock synthesizer for Romley-generation and newer Intel-based server platforms. The 932SQ420 is driven with a 25 MHz crystal for maximum performance. It generates CPU outputs of 100 or 133.33 MHz.

Parameters

AttributesValue
Power Consumption Typ (mW)1300
Supply Voltage (V)3.3 - 3.3
Output TypeHCSL, LVTTL
Xtal Freq (MHz)25 - 25
Diff. Termination Resistors48
Package Area (mm²)81, 103.7
Battery BackupNo
Battery SealNo
CPU Supervisory Function PORNo
Crystal Frequency TrimmingNo
Frequency Out PinNo
FunctionGenerator
Product CategoryPCI Express Clocks, Processor Clock Generators

Package Options

Pkg. TypePkg. Dimensions (mm)Lead Count (#)Pitch (mm)
TSSOP17.0 x 6.1 x 1.0640.5
VFQFPN9.0 x 9.0 x 0.9640.5

Applied Filters: