| CAD Model: | View CAD Model |
| Pkg. Type: | PLCC |
| Pkg. Code: | NGA |
| Lead Count (#): | 44 |
| Pkg. Dimensions (mm): | 16.5 x 16.5 x 0.00 |
| Pitch (mm): | 1.3 |
| Moisture Sensitivity Level (MSL) | 3 |
| Pb (Lead) Free | Yes |
| ECCN (US) | EAR99 |
| HTS (US) | 8542.39.0090 |
| RoHS (IS82C55AZ96) | Download |
| Pkg. Type | PLCC |
| Lead Count (#) | 44 |
| Carrier Type | Reel |
| Moisture Sensitivity Level (MSL) | 3 |
| Pkg. Dimensions (mm) | 16.5 x 16.5 x 0.00 |
| Pitch (mm) | 1.3 |
| Pb (Lead) Free | Yes |
| Pb Free Category | Pb-Free 100% Matte Tin Plate w/Anneal-e3 |
| MOQ | 500 |
| Temp. Range (°C) | -40 to +85°C |
| CAGE code | 34371 |
| Country of Assembly | PHILIPPINES, MALAYSIA |
| Country of Wafer Fabrication | USA |
| Advanced Features | Pin Compatible with NMOS 8255A, 24 Programmable I/O Pins, Fully TTL Compatible, High Speed |
| Die Sale Availability? | No |
| Flow | Harsh Environment & MIL-STD-883 |
| Length (mm) | 16.5 |
| PROTO Availability? | No |
| Price (USD) | $23.42622 |
| Qualification Level | QML Class Q (military) |
| Rating | MIL-STD-883 |
| Width (mm) | 16.5 |
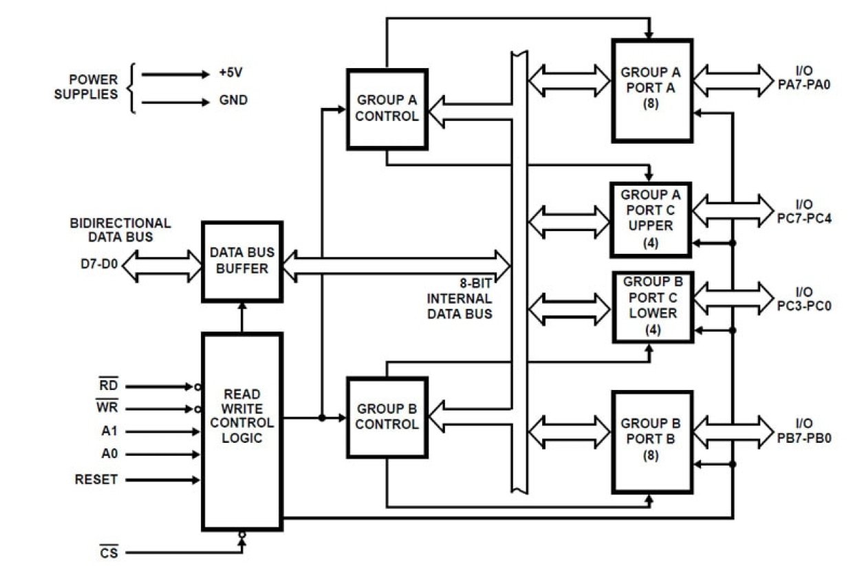
The Intersil 82C55A is a high performance CMOS version of the industry standard 8255A and is manufactured using a self-aligned silicon gate CMOS process (Scaled SAJI IV). It is a general purpose programmable I/O device which may be used with many different microprocessors. There are 24 I/O pins which may be individually programmed in 2 groups of 12 and used in 3 major modes of operation. The high performance and industry standard configuration of the 82C55A make it compatible with the 80C86, 80C88 and other microprocessors. Static CMOS circuit design insures low operating power. TTL compatibility over the full military temperature range and bus hold circuitry eliminate the need for pull-up resistors. The Intersil advanced SAJI process results in performance equal to or greater than existing functionally equivalent products at a fraction of the power.