Skip to main content

Features

  • Rapid-control architecture enables operation with a high input/output voltage ratio (e.g., VIN = 28V and VOUT = 0.8V) and small output capacitance
  • Adjustable output voltage from 0.8V to 5.5V
  • Universally compatible with most output capacitors – stable with zero to high ESR
  • Power good (PG) output
  • Foldback current limiting and "hiccup" mode short-circuit protection
  • Safe start-up into pre-biased loads
  • Ultra-light load efficiency – up to 80% at 10mA
  • Up to 95% efficiency
  • Feedback reference accuracy as high as ±1%

Description

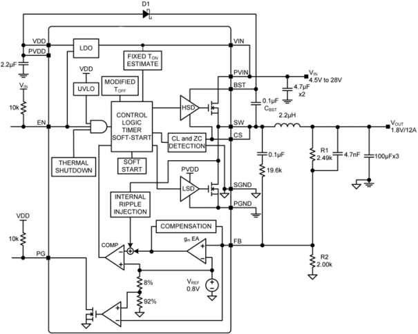
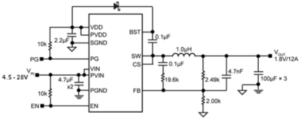
The ZSPM4023-12 is a constant-frequency, synchronous DC/DC buck regulator featuring adaptive on-time control architecture. The ZSPM4023-12 operates over a 4.5V to 28V supply range (24V typical). It has an internal linear regulator that provides a regulated 5V to power the internal control circuitry. The ZSPM4023-12 operates at a constant 600kHz (typical) switching frequency in continuous-conduction mode and can be used to provide up to 12A of output current. The output voltage is adjustable from 5.5V down to 0.8V. Under medium to heavy loads, the ZSPM4023-12 provides high efficiency and ultra-fast transient response via its rapid-control architecture. Under light load conditions, it maintains high efficiency and a superior transient response by transitioning to variable-frequency, discontinuous mode operation with its ultra-light-load architecture. The ZSPM4023-12 offers a full suite of protection features to ensure protection of the IC during fault conditions. These include under-voltage lockout to ensure proper operation under power-sag conditions; thermal shutdown; internal soft-start to reduce inrush current; foldback current limiting; and "hiccup" mode short-circuit protection. The ZSPM4023-12 includes a power good (PG) output to allow simple sequencing.

Applied Filters: