Skip to main content

Features

  • Electrically screened to DLA SMD # 5962-07249
  • QML qualified per MIL-PRF-38535 requirements
  • 1A MOSFET gate driver
  • 90μA typical start-up current, 125μA maximum
  • 35ns propagation delay current sense to output
  • Fast transient response with peak current-mode control
  • 9V to 13.2V operation
  • Adjustable switching frequency to 1MHz
  • 50ns rise and fall times with 1nF output load
  • Trimmed timing capacitor discharge current for accurate dead time/maximum duty cycle control
  • 1.5MHz bandwidth error amplifier
  • Tight tolerance voltage reference over line, load, and temperature
  • ±3% current limit threshold
  • Pb-free available (RoHS compliant)
  • Radiation environment:
  • High dose rate (50 - 300rad(Si)/s): 100krad(Si)
  • Low dose rate (0.01rad(Si)/s): 100krad(Si)*
    * Product capability established by initial characterization. The "EH" version is acceptance tested on a wafer-by-wafer basis to 50krad(Si) at low dose rate. (Applies to ISL7884xASEH only)

Description

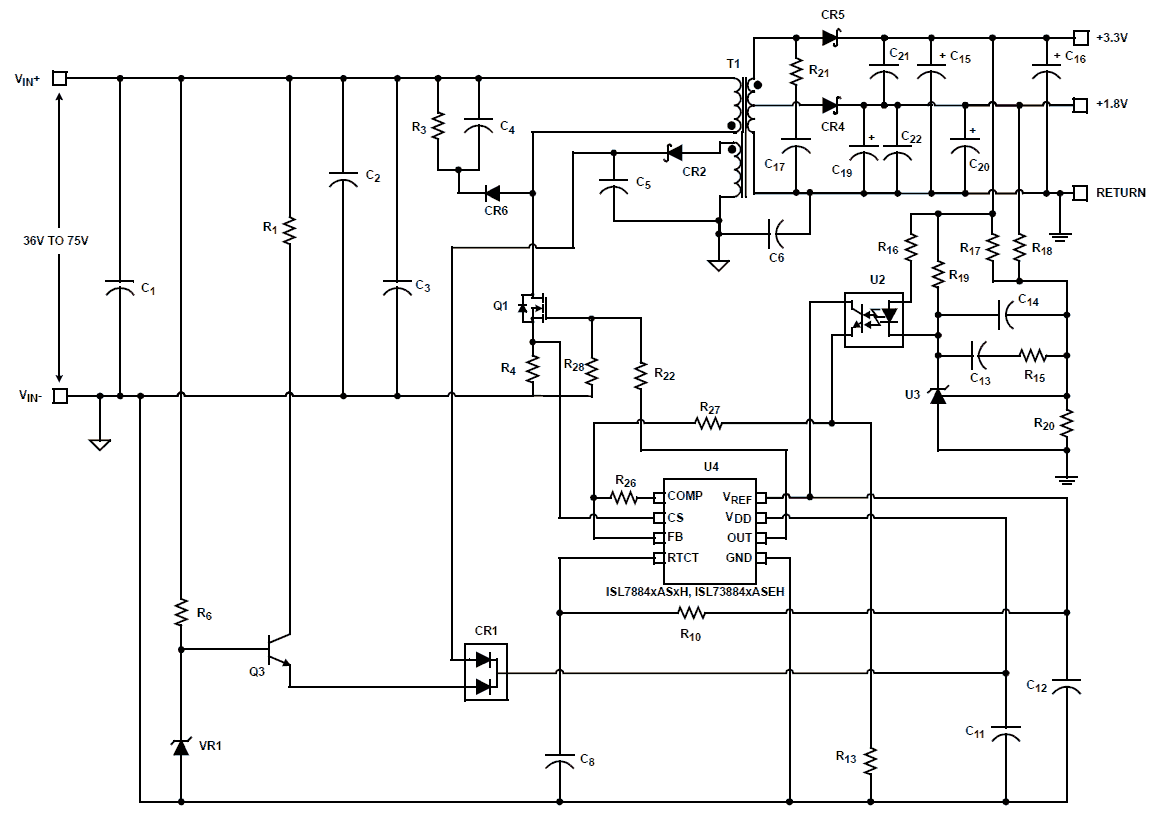
The ISL78840ASEH, ISL78841ASEH, ISL78843ASEH, ISL78845ASEH, ISL78840ASRH, ISL78841ASRH, ISL78843ASRH, ISL78845ASRH are high-performance, radiation hardened drop-in replacements for the popular 28C4x and 18C4x PWM controllers suitable for a wide range of power conversion applications including boost, flyback and isolated output configurations. Fast signal propagation and output switching characteristics make these ideal products for existing and new designs. Features include up to 13.2V operation, low operating current, 90μA typical start-up current, adjustable operating frequency to 1MHz, and high peak current drive capability with 50ns rise and fall times.

Parameters

AttributesValue
RatingSpace
Control ModeVoltage, Peak Current Mode
Phases (Max)1
No-Load Operating Current2.9
Quiescent Current90µA
Supply Voltage (min) (V)9 - 9
Supply Voltage (max) (V)13.2 - 13.2
Switching Frequency (min) (kHz)2
Switching Frequency (max) (kHz)1000
TopologyBuck, Boost, Flyback, Forward
VREF (V)5
Temp. Range (°C)-55 to +125°C
TID HDR (krad(Si))100
TID LDR (krad(Si))50
DSEE (MeV·cm2/mg)86
FlowRH Hermetic
Qualification LevelClass V
Die Sale Availability?Yes
PROTO Availability?Yes

Package Options

Pkg. TypePkg. Dimensions (mm)Lead Count (#)Pitch (mm)
CFP6.5 x 6.5 x 0.0081.3
DIE
SBDIP9.9 x 7.4 x 2.4182.5

Applications

  • Current mode switching power supplies
  • Isolated buck and flyback regulators
  • Boost regulators
  • Direction and speed control in motors
  • Control of high current FET drivers

Applied Filters: