Skip to main content

Laser Diode Drivers (LDD)

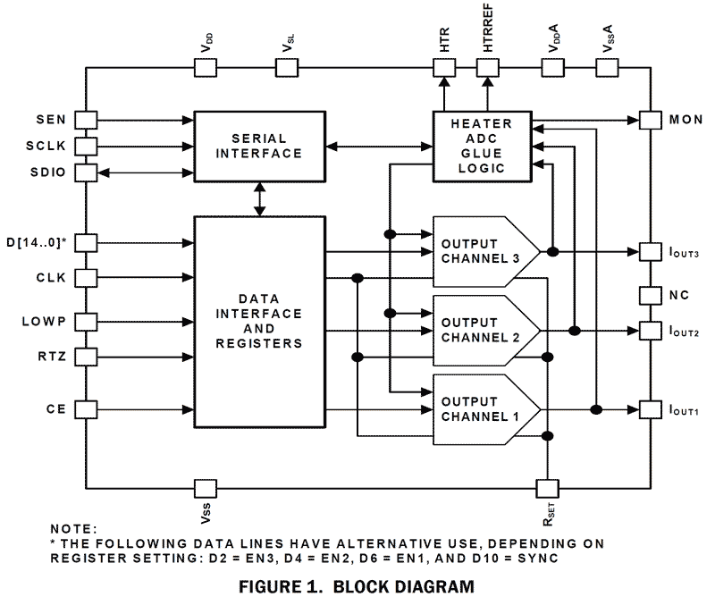
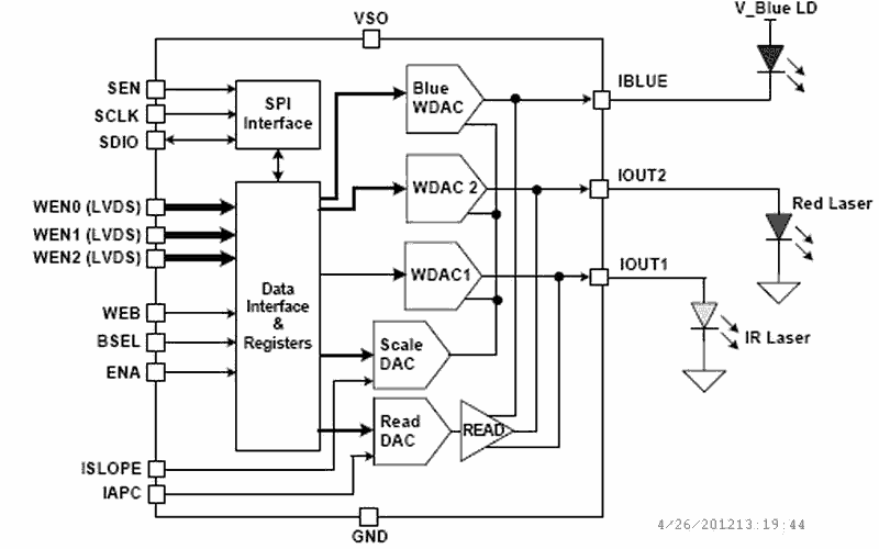
Renesas enhances laser diode driver (LDD) technology solutions with a push-pull oscillator, minimizing laser noise for optimal performance. LDD technology has advanced beyond DVD, CD, and Blu-ray optical drives to power laser projection in devices like smartphones, automotive head-up displays (HUDs), and pico projectors. Renesas automotive HUDs, pivotal in ADAS and safety systems, leverage innovative MEMS projection systems for sharper, cost-efficient imaging.

Support

Browse Articles

Knowledge Base

Browse our knowledge base for helpful articles, FAQs, and other useful resources.
Support Communities

Support Communities

Get quick technical support online from Renesas Engineering Community technical staff.