Skip to main content
Renesas Electronics Corporation

Features

  • 15W Output, Optimized for 5Vout
  • AccuSwitch™ - Integrated 800V Power BJT
  • PrimAccurate™ Primary-Side Control
    • No Optocoupler Needed
  • Intelligent Digital Control Loop for Accurate Voltage Cross-Regulation
  • Meets Global Energy Efficiency Standards
    • <30mW No-Load Power Consumption
    • Quasi-resonant Control for Optimal Efficiency
  • Adaptively Controlled Soft Start-up
    • Fast, Smooth Start-up into Large Capacitive Loads (up to 6,000µF)
  • EZ-EMI® Design
  • Reduces Filtering Requirements
  • Easily Meets Global EMI Specifications
  • Fully Protected from Fault Conditions
    • Built-In Over-Temperature Protection
    • Output Overvoltage and Overcurrent Protection
    • Sense-Resistor Short Circuit Protection
  • Thermally Efficient SO-10 Batwing Package

Description

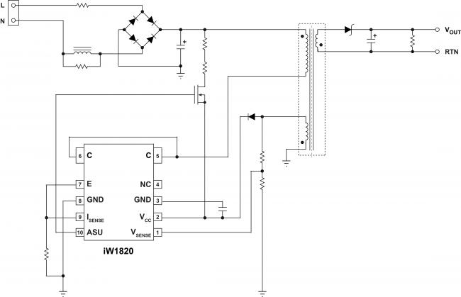
The iW1820 AccuSwitch™ digital PWM controller integrates a highly accurate control circuit with an 800V bipolar junction transistor (BJT) power switch to provide a complete solution for off-line power conversion at up to 15W of output power.

Renesas' PrimAccurate™ primary-side digital control algorithms eliminate the need for failure-prone optocouplers and ensure excellent cross-regulation accuracy, to enable the longer operating lifetime, high performance and reduced cost required for white goods applications.

The output is designed to smoothly start-up into large capacitors, while maintaining a quick turn-on time. It operates in quasi-resonant mode to optimize efficiency and incorporates a low power mode that achieves <30mW of no-load power consumption to meet global energy efficiency regulations.

Parameters

AttributesValue
Topology CharacteristicFlyback
Control ModePrimary-Side Regulation Peak Current Mode DCM
UVLO Rising (V)14.5
UVLO Falling (V)4.4
VBIAS (Max) (V)20
PWMs (#)1
Output Power Max (W)15
Switching Frequency (KHz)72 - 72
No Load Power (mW)30
Controller / IntegratedIntegrated
Advanced FeaturesAccuSwitch, EZ-EMI, Optimized for 5Vout, PrimAccurate
Temp. Range (°C)-40 to +125°C
Qualification LevelStandard

Package Options

Pkg. TypeLead Count (#)Pitch (mm)
SO-10 Batwing101.27

Application Block Diagrams

Interactive block diagram of IoT vommunications gateway features and MCU and NFC, Bluetooth LE, and cloud connectivity.
IoT Communications Gateway Hub
Smart communication gateway syncs patient data with doctors via Bluetooth LE, NFC, and cloud connectivity.

Additional Applications

  • Power Adapters/Chargers for Media Tablets, Smartphones, Consumer Electronics
  • AC/DC Power Supplies for Home Appliances, Industrial Electronics

Applied Filters: