Overview
Description
The DAQ on a Stick Strain Gauge with Programmable In-Amp is one of a series of reference designs highlighting Renesas' precision products with different microcontrollers. This design is a self-contained demo showing a complete signal chain solution using Renesas' parts and a Renesas microcontroller. The complete reference design is conveniently housed in a USB stick form factor. This compact design draws power through the USB port and uses a graphical user interface (GUI) to display the real-time voltage readings from a bridge strain gauge or a user-supplied sensor. The image to the right shows the data acquisition (DAQ) on a stick connected to an external foil strain gauge.
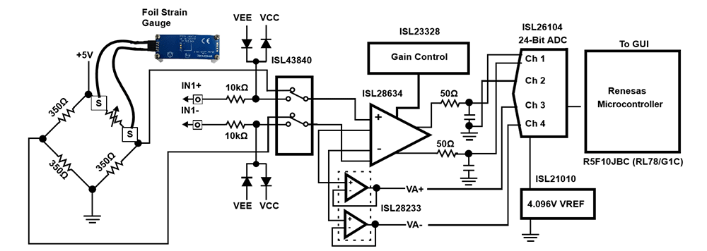
The image below shows a simplified schematic of the strain gauge design. The design uses Renesas' ISL28634 programmable instrumentation amplifier (in-amp), ISL23328 digital potentiometer, ISL28233 operational amplifiers, ISL43840 dual 4-channel multiplexer (MUX) configured as a differential MUX, ISL21010 4.096V voltage reference, ISL21010 3.3V voltage reference, the ISL26104 24-bit Delta-Sigma converter and the R5F10JBC (RL78/G1C) microcontroller.
Software and Tools
The installation application includes the following items:
- GUI software
- Desktop shortcut for easy access
- Quick tutorial video for installing and operating software under "Resources"
WEEE Questionnaire: The WEEE Return Questionnaire is intended for the return of EEEs supplied by Renesas Electronics Europe to its customers in the European Union only.
Disclaimer: THIS MATERIAL IS PROVIDED “AS-IS” FOR EVALUATION PURPOSES ONLY. RENESAS ELECTRONICS CORPORATION AND ITS SUBSIDIARIES (collectively, “Renesas”) DISCLAIM ALL WARRANTIES, INCLUDING WITHOUT LIMITATION, FITNESS FOR A PARTICULAR PURPOSE AND MERCHANTABILITY. Renesas provides evaluation platforms and design proposals to help our customers develop products. However, factors beyond Renesas' control, including without limitation, component variations, temperature changes, and PCB layout, could significantly affect the product performance. It is the user’s responsibility to verify the actual circuit performance.
Features
- Self-contained demo platform
- 24-bit ADC with programmable sample rate
- Zero-drift amplifiers
- Real-time graphing on a GUI
- Programmable gains available for user supplied sensors
