Skip to main content
Renesas Electronics Corporation

Features

  • Gain, DC: 2 x 106 V/V
  • Acquisition Time: 1.0µs (0.01%)
  • Droop Rate: 0.08µV/µs (+25°C) 17µV/µs (Full Temperature)
  • Aperture Time: 25ns
  • Hold Step Error (See Glossary): 5mV
  • Internal Hold Capacitor
  • Fully Differential Input
  • TTL Compatible
  • Pb-Free Available (RoHS Compliant)

Description

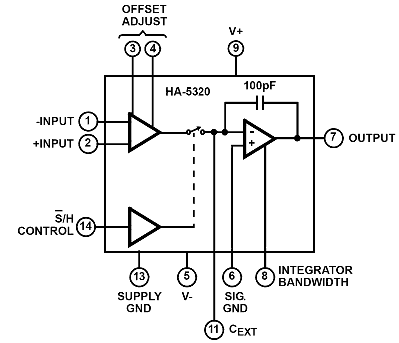
The HA-5320 was designed for use in precision, High-Speed data acquisition systems. The circuit consists of an input transconductance amplifier capable of providing large amounts of charging current, a low leakage analog switch, and an output integrating amplifier. The analog switch sees virtual ground as its load; therefore, charge injection on the hold capacitor is constant over the entire input/output voltage range. The pedestal voltage resulting from this charge injection can be adjusted to zero by use of the offset adjust inputs. The device includes a hold capacitor. However, if improved droop rate is required at the expense of acquisition time, additional hold capacitance may be added externally. This monolithic device is manufactured using the Intersil Dielectric Isolation Process, minimizing stray capacitance and eliminating SCRs. This allows higher speed and latchfree operation. For further information, please see Application Note AN538.

Parameters

AttributesValue
RatingHarsh Environment
Max Acquisition Time (10V Step to 0.1%) (μs)1.2
Max Acquisition Time (10V Step to 0.01%) (μs)1.5
Maximum Drift Current Over Temperature (nA)10
Temp. Range (°C)-55 to +125°C, 0 to +70°C
FlowHarsh Environment & MIL-STD-883
Qualification LevelStandard
Die Sale Availability?No
PROTO Availability?No

Package Options

Pkg. TypePkg. Dimensions (mm)Lead Count (#)Pitch (mm)
CERDIP19.3 x 7.3 x 0.00142.5
SOICW10.3 x 7.5 x 0.20161.3

Applications

  • Precision Data Acquisition Systems
  • Digital to Analog Converter Deglitcher
  • Auto Zero Circuits
  • Peak Detector

Applied Filters: