メインコンテンツに移動
ルネサス エレクトロニクス株式会社 (Renesas Electronics Corporation)

特長

  • Precision duty cycle and dead time control
  • 100μA start-up current
  • Adjustable delayed overcurrent shutdown and restart
  • Adjustable oscillator frequency up to 2MHz
  • 1A MOSFET gate drivers
  • Adjustable soft-start
  • Internal over-temperature protection
  • 35ns control to output propagation delay
  • Small size and minimal external component count
  • Input undervoltage protection
  • Pb-free (RoHS compliant)

説明

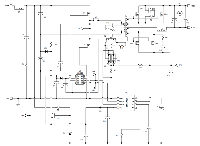
The ISL6744A is a low cost, primary side, double-ended controller intended for applications using full and half-bridge topologies for unregulated DC/DC converters. It is a voltage-mode PWM controller designed for half-bridge and full-bridge power supplies. It provides precise switching frequency control, adjustable soft-start, precise dead time control with dead times as low as 35ns, and overcurrent shutdown. The ISL6744A is identical to the ISL6744, but is optimized for higher noise environments. Low start-up and operating currents allow for easy biasing in both AC/DC and DC/DC applications. This advanced BiCMOS design features low start-up and operating currents, adjustable switching frequency up to 1MHz, 1A FET drivers, and very low propagation delays for a fast response to overcurrent faults.

アプリケーション

  • Telecom and Datacom Isolated Power
  • DC Transformers
  • Bus Converters

適用されたフィルター