メインコンテンツに移動
ルネサス エレクトロニクス株式会社 (Renesas Electronics Corporation)

特長

  • Operating range:15V to 60V
  • 3-in-1 dimmer interface
    • 0V to 10V analog
    • PWM (10V)
    • Resistor
  • Highly integrated for low BOM cost
    • Integrated current source for driving 0V to 10V dimmers
    • Integrated optocoupler driver for isolated applications
  • 1% to 100% PWM output
    • 1% PWM duty cycle tolerance
    • Selectable frequency range via external capacitor
  • Shutdown pin to minimize standby power

説明

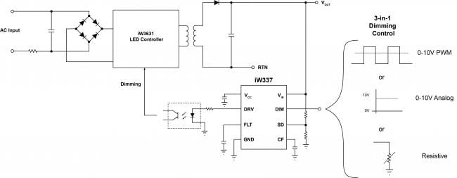
The iW337 is a secondary-side PWM signal generator that works with three types of dimming inputs: PWM dimming, 0V to 10V linear dimming, or simple dimming using a single resistor to ground from the DIM pin. The iW337 converts any of these three signals into a 1% to 100% PWM duty cycle that provides a dimming signal to a primary-side LED driver such as the iW3631, eliminating the need for transformers or other driver circuitry.

パラメータ

属性
0-5V Analog/PWM InputNo
0-10V Analog InputYes
0-10V PWM InputYes
RSETYes
Max Voltage - 100% Duty Cycle8.5V
Min Duty CycleSelectable
Turn-off FunctionYes
PWM Output Frequency Range (kHz)0.1 - 50

パッケージオプション

Pkg. TypeLead Count (#)Pitch (mm)
SOIC-881.27

アプリケーション

  • 0V to 10V analog or PWM LED dimming
  • Resistor LED dimming

適用されたフィルター