メインコンテンツに移動

特長

  • 250nA input quiescent current
  • 86% efficiency at 100μA load
  • 92% peak efficiency
  • Input voltage range: 0.8V to 5.5V
  • Output voltage range: 1.8V to 5.375V
  • Output current: up to 450mA (VIN = 4.5V, VOUT = 5.0V)
  • Auto bypass power saving mode
  • Seamless PWM/PFM transition
  • I2C control and voltage adjustability
  • Hysteretic controller
  • 3.0mm x 2.0mm 8 Lead DFN package

説明

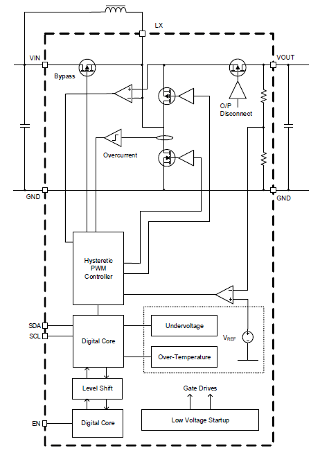
The ISL9116B is a highly integrated boost switching regulator that is capable of supplying output voltage up to 5.375V. It features an extremely low input quiescent current consumption of 250nA and output quiescent current consumption of 1200nA. The shutdown mode input current is 80nA. It provides 86% efficiency at 100μA load (VIN = 3.6V, VOUT = 5V) and has a peak efficiency of 92% (VIN = 3.6V, VOUT = 5V). It supports input voltages from 0.8V to 5.5V.

The ISL9116B has automatic bypass functionality for situations in which the input voltage is above the output voltage. This device is capable of delivering up to 450mA of output current (VIN = 4.5V, VOUT = 5.0V) and provides excellent efficiency due to its adaptive frequency hysteretic control architecture.

The ISL9116B is designed for stand-alone applications and supports a default output voltage at Power-On Reset (POR). After POR, the output voltage can be adjusted in the range of 1.8V to 5.375V by using the I2C interface bus. Specific default output voltages are available upon request.

The ISL9116B requires only a single EIA 0603 size inductor and a minimum of two external capacitors. The power supply solution size is available in a 3.0mm x 2.0mm 8 Lead plastic DFN.

アプリケーション

  • Smart watches and wristband devices
  • Wireless earphones
  • Internet of Things (IoT) devices
  • Water, gas, and oil meters
  • Portable medical devices
  • Hearing aid devices

適用されたフィルター