メインコンテンツに移動

特長

  • Packaged in a 16-pin narrow (150 mil) SOIC
  • Ideal for AuraVision's notebook DVD solutions
  • Patented zero ppm audio clock error for exact audio clock sampling rates, plus 32x and 256x clocks of the sampling frequencies
  • Selectable audio sampling frequencies support 32, 44.1, and 96 kHz in most DACs
  • 27 MHz fundamental crystal or clock input
  • Selectable processor frequencies
  • Two clocks of 27 MHz
  • Zero ppm in all clocks
  • 25 mA output drive capability at TTL levels
  • Advanced, low-power, sub-micron CMOS process
  • Operating voltage of 3.3 V to 5 V
  • See also the MK2712 for NTSC/PAL clocks

説明

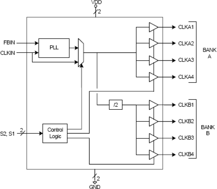
The MK2745-24 is a low-cost, low-jitter, high-performance clock synthesizer for DVD and other MPEG 2-based applications. Using analog Phase-Locked Loop (PLL) techniques, the device accepts a 27 MHz fundamental mode crystal or clock input to produce multiple audio output clocks, a processor clock, and two 27 MHz clocks. The audio clocks are frequency-locked to the 27 MHz using our patented zero ppm error techniques. This allows audio and video to track exactly, thereby eliminating the need for large buffer memory. IDT manufactures a large variety of DVD, Set-top Box, and multimedia clock synthesizers for all applications. Consult IDT to eliminate crystals and oscillators from your board.

適用されたフィルター