メインコンテンツに移動
ルネサス エレクトロニクス株式会社 (Renesas Electronics Corporation)

特長

  • 0.5% Battery Voltage Accuracy
  • 3% Adapter Current Limit Accuracy
  • 3% Charge Current Accuracy
  • SMBus 2-Wire Serial Interface
  • Battery Short Circuit Protection
  • Fast Response for Pulse-Charging
  • Fast System-Load Transient Response
  • Monitor Outputs
  • Adapter Current (3% Accuracy)
  • AC-Adapter Detection
  • 11-Bit Battery Voltage Setting
  • 6 Bit Charge Current/Adapter Current Setting
  • 8A Maximum Battery Charger Current
  • 11A Maximum Adapter Current
  • +8V to +26V Adapter Voltage Range
  • Pb-Free (RoHS Compliant)

説明

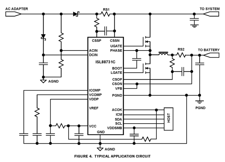
The ISL88731C is a highly integrated Lithium-ion battery charger controller, programmable over the SMBus system management bus (SMBus). The ISL88731C is intended to be used in a smart battery charger (SBC) within a smart battery system (SBS) that throttles the charge power such that the current from the AC-adapter is automatically limited. High efficiency is achieved with a DC/DC synchronous-rectifier buck converter, equipped with diode emulation for enhanced light load efficiency and system bus boosting prevention. The ISL88731C charges one to four Lithium-ion series cells, and delivers up to 8A charge current. Integrated MOSFET drivers and bootstrap diode result in fewer components and smaller implementation area. Low offset current-sense amplifiers provide high accuracy with 10mΩ sense resistors. The ISL88731C provides 0. 5% end-of-charge battery voltage accuracy. The ISL88731C provides a digital output that indicates the presence of the AC adapter as well as an analog output which indicates the adapter current within 4% accuracy. The ISL88731C is available in a small 5mmx5mm 28 Ld Thin (0. 8mm) QFN package. An evaluation kit is available to reduce design time. The ISL88731C is available in Pb-Free packages.

アプリケーション

  • Notebook Computers
  • Tablet PCs
  • Portable Equipment with Rechargeable Batteries

適用されたフィルター