メインコンテンツに移動
以下のデバイスを代替品として推奨しております。

特長

  • One 3.3Vdifferential LVPECL output pair and one LVCMOS/LVTTL single-ended reference clock output
  • Selectable crystal oscillator interface or LVCMOS/LVTTL single-ended input
  • Crystal and CLK range: 19.44MHz – 27MHz
  • Able to generate GbE/10GbE/12GbE, Fibre Channel (1Gb/4Gb/10Gb), PCI-E and SATA from a 25MHz crystal
  • VCO range: 1.12GHz – 1.275GHz
  • Supports the following applications: SONET, Ethernet, Fibre Channel, Serial ATA, and HDTV
  • RMS phase jitter @ 622.08MHz (12kHz - 20MHz): 0.9ps (typical), 3.3V
  • Supply modes
    VCC/VCCO
    3.3V/3.3V
    3.3V/2.5V
    2.5V/2.5V
  • -40°C to 85°C ambient operating temperature
  • Available in lead-free (RoHS 6) package

説明

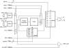
The 843001I-23 is a highly versatile, low phase noise LVPECL/LVCMOS synthesizer that can generate low jitter reference clocks for a variety of communication applications. The dual crystal interface allows the synthesizer to support up to three communication standards in a given application (i.e. SONET with a 19.44MHz crystal, 1Gb/10Gb Ethernet and Fibre Channel using a 25MHz crystal). The RMS phase jitter performance is typically less than 1ps, thus making the device acceptable for use in demanding applications such as OC48 SONET, GbE/10Gb Ethernet and SAN applications. The 843001I-23 is packaged in a small 24-pin TSSOP, E-Pad package.

適用されたフィルター