Skip to main content

Features

  • Adjustable Delay to Subsequent Enable Signal
  • Adjustable Delay to Sequence Auto Start
  • Adjustable Distributed Voltage Monitoring
  • Under and Overvoltage Adjustable Delay to Auto Start Sequence
  • I/O Options
  • ENABLE (ISL8700, ISL8702) and ENABLE# (ISL8701) SEQ_EN (ISL8702)
  • Voltage Compliance Fault Output
  • Pb-Free (RoHS Compliant)

Description

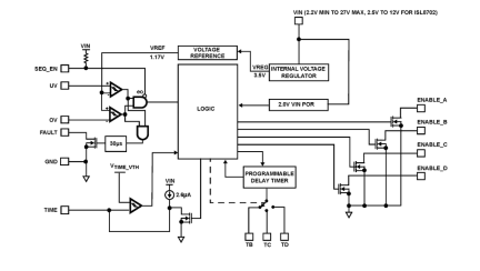
The ISL8700, ISL8701, ISL8702 family of ICs provide four delay adjustable sequenced outputs while monitoring an input voltage all with a minimum of external components. High performance DSP, FPGA, µP and various subsystems require input power sequencing for proper functionality at initial power-up and the ISL870X provides this function while monitoring the distributed voltage for over and undervoltage compliance. The ISL8700 and ISL8701 operate over the +2. 5V to +24V nominal voltage range, whereas the ISL8702 operates over the 2. 5V to +12V range. All three have a user adjustable time from UV and OV voltage compliance to sequencing start via an external capacitor when in auto start mode and adjustable time delay to subsequent ENABLE output signal via external resistors. Additionally, the ISL8702 provides an input for sequencing on and off operation (SEQ_EN) and for voltage window compliance reporting (FAULT) over the +2. 5V to +12V voltage range. Easily daisy chained for more than 4 sequenced signals. Altogether, the ISL870X provides these adjustable features with a minimum of external BOM. See Figure 1 for typical implementation.

Applications

  • Power Supply Sequencing
  • System Timing Function

Applied Filters: