Skip to main content

Features

  • Wide Vin operating range from 4.5V to 75V
  • Adjustable Vout from 0.8V to ~90% of Vin
  • Up to 3A of continuous output current
  • Default 400kHz or adjustable switching frequency from 200kHz to 800kHz
  • ±1% load regulation accuracy from -40°C to 125°C, ±0.5% load regulation accuracy at 25°C
  • 90μA typical quiescent current
  • Internal compensation, fixed 0.5ms SS for QFN and adjustable SS for HTSSOP
  • PFM operation at light load with integrated external bias LDO & Power Good indicator
  • Cycle-by-cycle peak and valley current limit, input voltage UVLO, output voltage undervoltage (short-circuit) protection and thermal shut down

Description

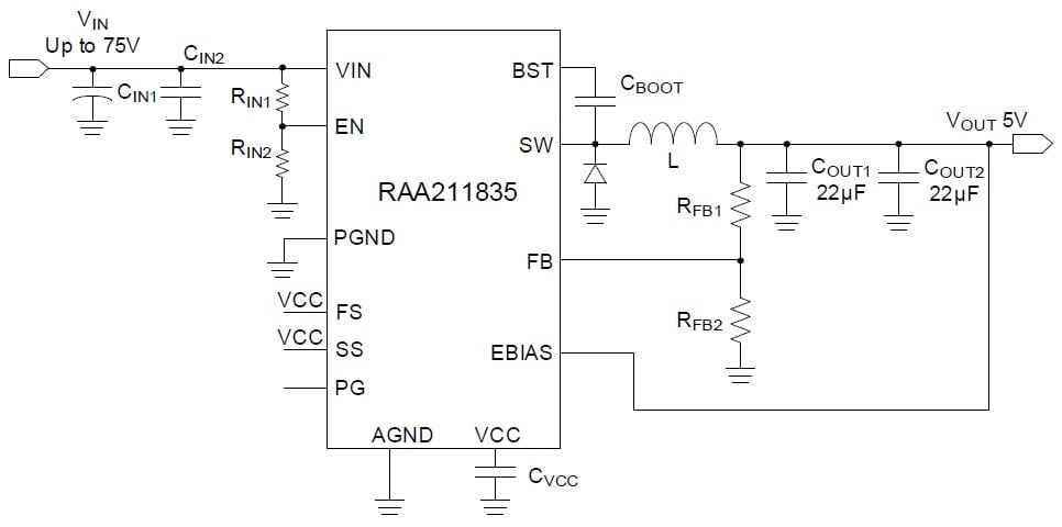
The RAA211835 is a DC/DC asynchronous step-down (Buck) regulator that supports a 4.5V to 75V input voltage range and adjustable output voltage. It can deliver up to continuous 3A of continuous output current with premium load and line regulation performance.

The RAA211835 uses peak-current mode control architecture. Its PWM switching frequency is programmable to provide the best trade-off between transient response and efficiency. It also supports PFM operation to maximize light load efficiency, in addition to an external bias LDO input to further reduce power dissipation across the load range. The regulator also has an internal loop compensation circuit to reduce the external component count and BOM cost.

The RAA211835 provides useful functions such as internal or programmable soft-start and power good indicator. For safe operation, the RAA211835 also offers protection features such as cycle-by-cycle peak and valley current limit, input voltage UVLO, output voltage undervoltage (short-circuit) protection, and thermal shutdown.

Parameters

AttributesValue
Topology [Rail 1]Buck
Outputs (#)1
Input Voltage (Min) [Rail 1] (V)4.5
Input Voltage (Max) [Rail 1] (V)75 - 75
Output Voltage (Min) [Rail 1] (V)0.8
Output Voltage (Max) [Rail 1] (V)65
Output Current (Max) [Rail 1] (A)3
Switching Frequency Range (Typical) (kHz)200 - 800
Control TypePeak Current Mode
Peak Efficiency (%)87
IQ [Rail 1] (µA)90
SYNCH CapabilityNo
Qualification LevelStandard
Temp. Range (°C)-40 to +125°C
Simulation Model AvailableiSim

Package Options

Pkg. TypePkg. Dimensions (mm)Lead Count (#)Pitch (mm)
QFN3.5 x 4.0 x 0.85200.5
TSSOP-EP5.0 x 4.4 x 0.00160.7

Application Block Diagrams

Electronic Toll with GNSS Block Diagram
Electronic Toll with GNSS
ETC systems automate toll payments to reduce traffic and eliminate manual toll booth delays.

Additional Applications

  • Up to 75V distributed power supplies & general purposes POL
  • Telecommunication base station power supplies
  • Power tools
  • Surveillance
  • Portable mobility/robotic devices
  • Industrial power systems

Applied Filters: