Skip to main content
Renesas Electronics Corporation

Features

  • Universal controller for multiple DC/DC converters
  • Wide input range
  • 4.5V to 5.5V
  • 5.5V to 28V
  • Programmable soft-start
  • Supports pre-biased load applications
  • Resistor-selectable switching frequency
  • 100kHz to 1.4MHz
  • External reference tracking mode
  • Fast transient response
  • High-bandwidth error amplifier
  • Extensive circuit protection functions
  • Overvoltage, overcurrent, over-temperature
  • Pb-free (RoHS compliant)

Description

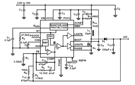
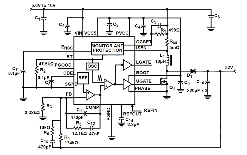
The ISL8130 is a versatile controller that integrates control, output adjustment, monitoring, and protection functions into a single package for synchronous Buck, standard Boost, SEPIC, and Flyback topologies. The ISL8130 provides simple, single feedback loop, voltage mode control with fast transient response. The output voltage of the converter can be precisely regulated to as low as 0. 6V. The switching frequency is adjustable from 100kHz to 1. 4MHz. The error amplifier features a 15MHz gain-bandwidth product and 6V/μs slew rate that enables fast transient response. The PWM duty cycle ranges from 0% to 100% in transient conditions. The capacitor from the ENSS pin to ground sets soft-start slew rate. The ISL8130 monitors the output voltage and generates a power-good (PGOOD) signal when soft-start sequence is complete and the output is within regulation. A built-in, overvoltage protection circuit prevents the output voltage from going above typically 115% of the set point. For a Buck and Buck-Boost configuration, protection from overcurrent conditions is provided by monitoring the rDS(ON) of the upper MOSFET to inhibit the PWM operation appropriately. This approach improves efficiency by eliminating the need for a current sensing resistor. For other topologies, overcurrent protection is achieved using a current sensing resistor.

Applications

  • Power supplies for microprocessors/ASICs
  • Ethernet routers and switchers
  • Medical instrument power supplies

Applied Filters: