Skip to main content

Features

  • Operates from 3.3V to 5V Input
  • Utilizes an External Reference
  • Drives N-Channel MOSFETs
  • Simple Single-Loop Control Design
  • Voltage-Mode PWM Control
  • Fast Transient Response
  • High Bandwidth Error Amplifier
  • Full 0% to 100% Duty Cycle
  • Lossless, Programmable Overcurrent Protection
  • Uses Upper MOSFET's rDS(ON)
  • Converter Can Source and Sink Current
  • Small Converter Size
  • Internal Fixed Frequency Oscillator
  • ISL6527: 300kHz
  • ISL6527A: 600kHz
  • Internal Soft-Start
  • 14 Ld SOIC or 16 Ld 5x5 QFN
  • QFN package:
  • Compliant to JEDEC PUB95 MO-220 QFN - Quad Flat No Leads - Package Outline
  • Near Chip-Scale Package Footprint, which Improves PCB Efficiency and has a Thinner Profile
  • Pb-Free (RoHS compliant)

Description

Support is limited to customers who have already adopted these products.

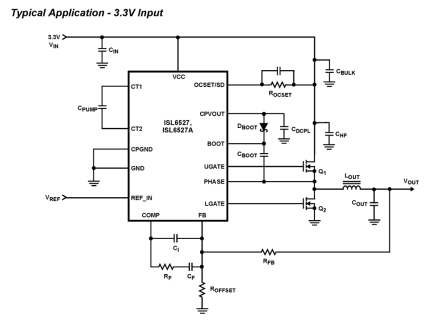
The ISL6527, ISL6527A make simple work out of implementing a complete control and protection scheme for a DC/DC step-down converter. Designed to drive N-Channel MOSFETs in a synchronous buck topology, the ISL6527, ISL6527A integrate the control, output adjustment, monitoring and protection functions into a single package. The ISL6527, ISL6527A provide simple, single feedback loop, voltage-mode control with fast transient response. The output voltage can be regulated to as low as the provided external reference. A fixed frequency oscillator reduces design complexity, while balancing typical application cost and efficiency. The error amplifier features a 15MHz gain-bandwidth product and 6V/µs slew rate, which enables high converter bandwidth for fast transient performance. The resulting PWM duty cycles range from 0% to 100%. Protection from overcurrent conditions is provided by monitoring the rDS(ON) of the upper MOSFET to inhibit PWM operation appropriately. This approach simplifies the implementation and improves efficiency by eliminating the need for a current sense resistor.

Applications

  • Power Supplies for Microprocessors PCs Embedded Controllers
  • Subsystem Power Supplies PCI/AGP/GTL+ Busses ACPI Power Control DDR SDRAM Bus Termination Supply
  • Cable Modems, Set-Top Boxes, and DSL Modems
  • DSP and Core Communications Processor Supplies
  • Memory Supplies
  • Personal Computer Peripherals
  • Industrial Power Supplies
  • 33V Input DC/DC Regulators
  • Low Voltage Distributed Power Supplies

Applied Filters: