| CAD Model: | View CAD Model |
| Pkg. Type: | SOIC-7 |
| Pkg. Code: | |
| Lead Count (#): | 7 |
| Pkg. Dimensions (mm): | |
| Pitch (mm): | 1.27 |
| Moisture Sensitivity Level (MSL) | 1 |
| Pb (Lead) Free | Yes |
| ECCN (US) | EAR99 |
| HTS (US) | 8542.39.0090 |
| Lead Count (#) | 7 |
| Carrier Type | Tape & Reel |
| Moisture Sensitivity Level (MSL) | 1 |
| Pb (Lead) Free | Yes |
| Advanced Features | PrimAccurate, Optimized for High PF |
| Application | Solid State Lighting |
| Controller / Integrated | Controller |
| Dimmer Functions Supported | No Dimmer Support |
| Function | Non-Dimmable |
| Key Features | PrimAccurate, Optimized for High PF |
| Optimal VIN (V) | 90 - 264 |
| Output Power (Min) (W) | 3 |
| Output Power Max (W) | 8 |
| Parametric Category | Solid State Lighting Driver ICs |
| Pitch (mm) | 1.27 |
| Pkg. Type | SOIC-7 |
| Power Factor Correction | >0.9 |
| Protection Features | OVP, PCL/OCP, OTP, IUVP |
| Published | Yes |
| Qty. per Reel (#) | 2500 |
| Stages | Single-Stage Constant Voltage |
| Switching Frequency (KHz) | 120 - 120 |
| Temp. Range (°C) | -40 to +85°C |
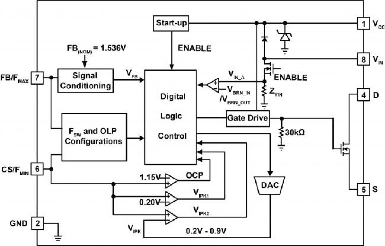
The iW3827 integrates a 650V power MOSFET with an advanced digital controller and offers configurable maximum and minimum switching frequencies to provide design flexibility in high PF solid-state lighting (SSL) constant voltage applications up to 8W. It supports the most common single-stage isolated and non-isolated configurations (buck, buck-boost or flyback) to create a front-end power supply for smart lighting applications. The iW3827 uses advanced, proprietary digital control technology to enable high power factor (PF >0.9) and low THD (<20%).
The iW3827 offers configurable maximum PWM switching frequency to allow optimization between size and efficiency and configurable minimum PFM switching frequency to optimize between transient performance and low no-load power consumption. The unique digital control technology accommodates large output capacitor variations while enabling fast transient response to keep the transient output voltage within 10% of its nominal level.