| CAD Model: | View CAD Model |
| Pkg. Type: | SOIC-14 |
| Pkg. Code: | |
| Lead Count (#): | 14 |
| Pkg. Dimensions (mm): | |
| Pitch (mm): | 1.27 |
| Moisture Sensitivity Level (MSL) | 1 |
| Pb (Lead) Free | Yes |
| ECCN (US) | EAR99 |
| HTS (US) | 8542.39.0090 |
| Lead Count (#) | 14 |
| Carrier Type | Tape & Reel |
| Moisture Sensitivity Level (MSL) | 1 |
| Optimal VIN (V) | 200 - 264 |
| Pb (Lead) Free | Yes |
| Advanced Features | PrimAccurate, Flickerless, EZ-EMI |
| Application | Solid State Lighting |
| Controller / Integrated | Controller |
| Dim Range (Max) (%) | 100 |
| Dim Range (Min) (%) | 1 |
| Dimmer Functions Supported | Leading Edge, Trailing Edge, No Dimmer Support |
| Dimming Frequency (Hz) | 900 |
| Function | Dimmable |
| Key Features | PrimAccurate, Flickerless, EZ-EMI |
| LED Current Accuracy (%) | 5 |
| MOQ | 2500 |
| No Load Power (mW) | 300 |
| Output Power (Min) (W) | 8 |
| Output Power Max (W) | 25 |
| Parametric Category | Solid State Lighting Driver ICs |
| Pass Device | FET |
| Peak Efficiency (%) | 85 |
| Pitch (mm) | 1.27 |
| Pkg. Type | SOIC-14 |
| Power Factor Correction | >0.95 |
| Protection Features | OVP, IOVP, UVLO, PCL/OCP, SRSC |
| Published | Yes |
| Qty. per Reel (#) | 2500 |
| Stages | Two-Stage |
| Switching Frequency (KHz) | 200 - 200 |
| Temp. Range (°C) | -40 to +85°C |
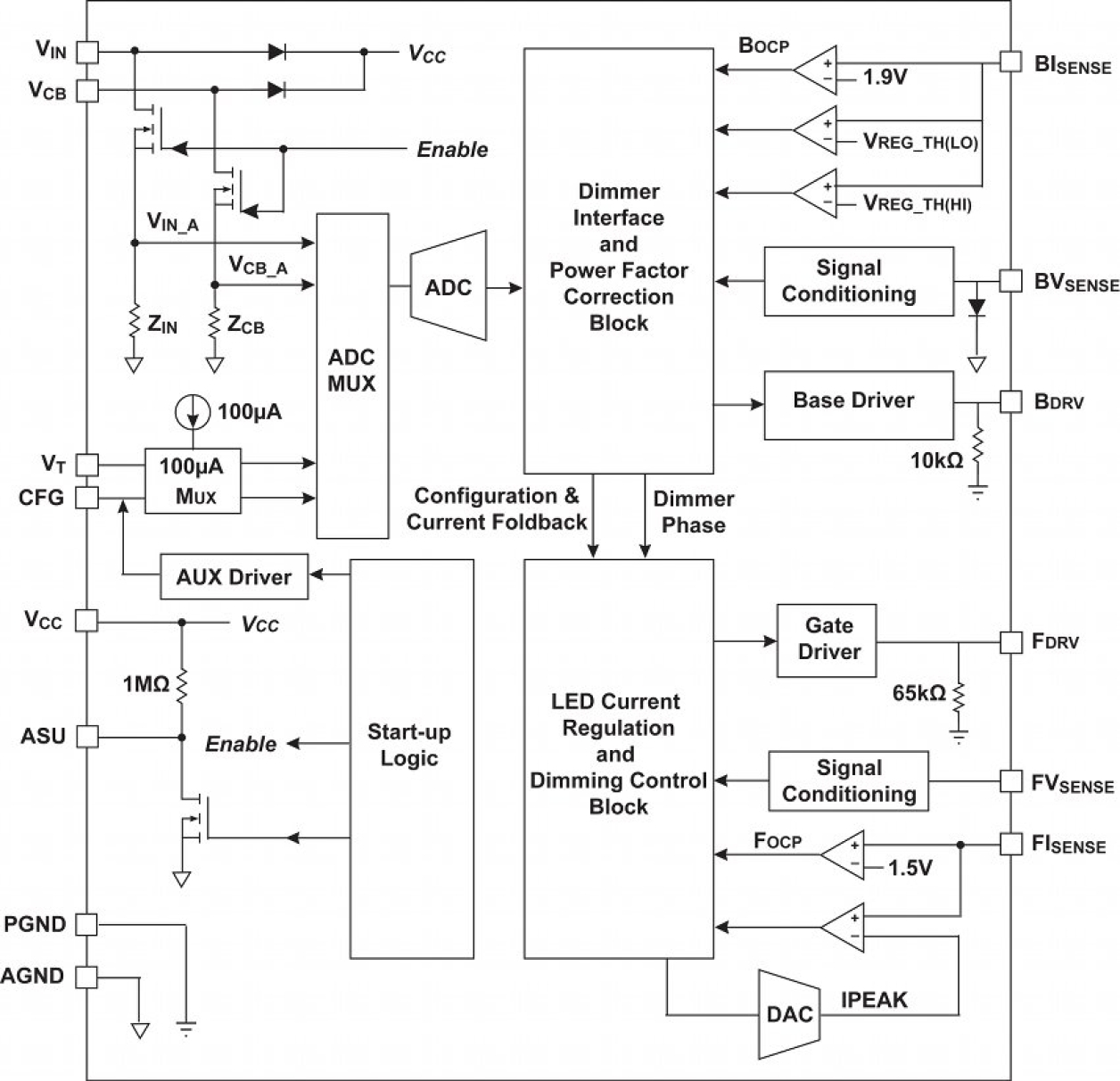
The iW3617 two-stage solid-state lighting (SSL) LED driver combines high power factor (PF >0.95), low THD (<15%) and low output ripple (<20%) for residential and commercial dimmable retrofit LED luminaires up to 25W. By using a bipolar junction transistor (BJT) power device, reducing component count for the protection circuits, and using lower-cost electrolytic capacitors, the iW3617 enables a very low overall BOM cost.
The iW3617 is compatible with the IEC 61000-3-2 specification for electromagnetic compatibility (EMC), the Zhaga hot-plug standard, and incorporates mapping options that fall within the NEMA SSL 6 dimming curves. It also uses Renesas' patented, intelligent digital dimming to automatically detect the dimmer type and phase, enabling broad compatibility with analog and digital dimmers.
Renesas' unique over-temperature protection (OTP) derating circuit monitors an external NTC resistor; reduces the output drive to the LEDs in small, virtually imperceptible increments; then restores brightness as the temperature falls. This prevents exceeding the temperature rating of the electrolytic capacitors and helps ensure a predictable, safer bulb operating life.