Skip to main content
Renesas Electronics Corporation

Features

  • Serial data bus
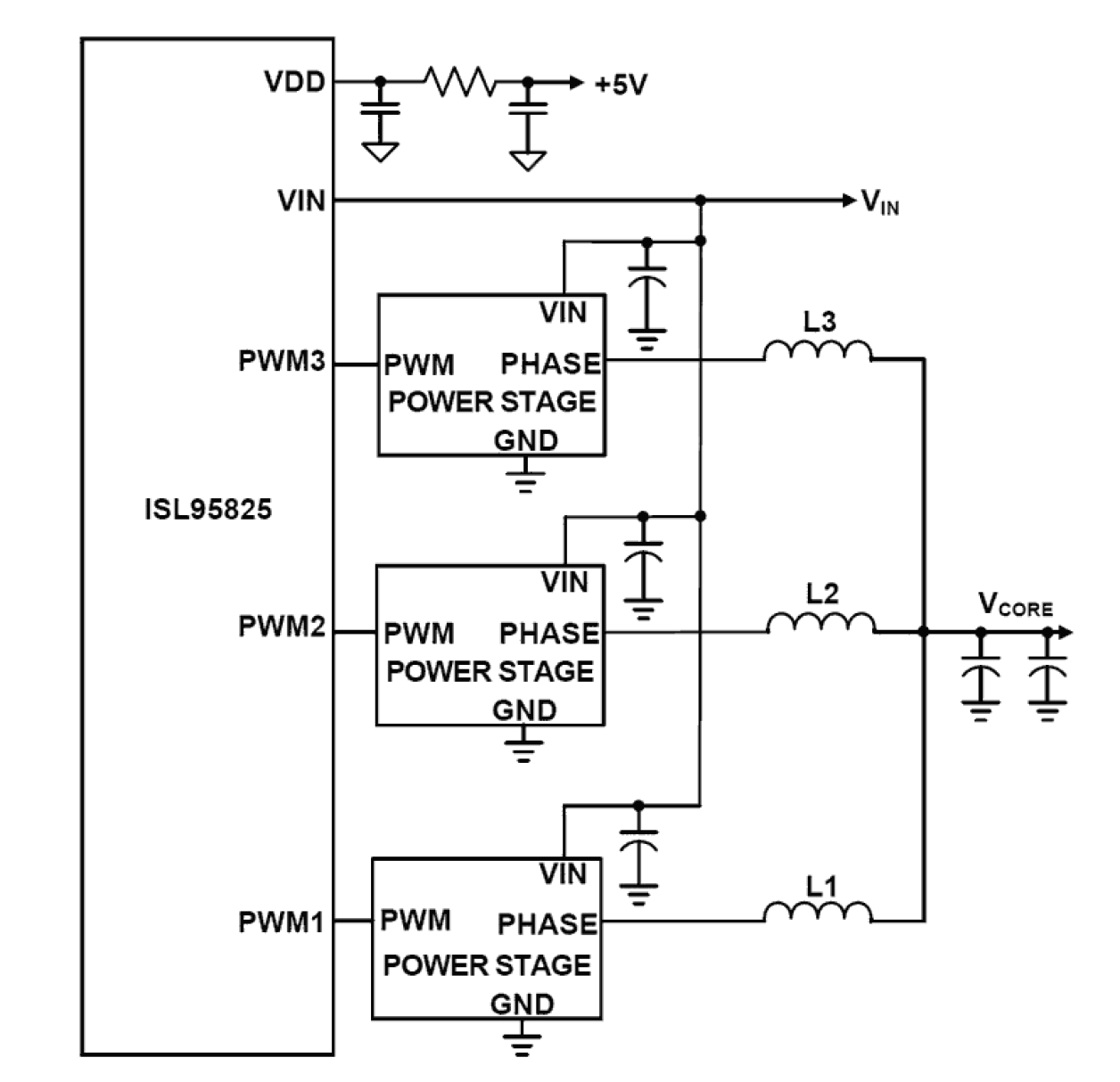
  • Configurable 3-, 2- or 1-phase for the output
  • R3 Modulator
  • Excellent transient response
  • High light load efficiency
  • 0.5% system accuracy over-temperature
  • Supports multiple current sensing methods
  • Lossless inductor DCR current sensing
  • Precision resistor current sensing
  • Differential remote voltage sensing
  • Resistor programmable ICCMAX, VBOOT at start-up, voltage transition slew rate and switching frequency
  • Adaptive body diode conduction time reduction
  • Low supply current at PS4 state

Description

The ISL95825 Pulse Width Modulation (PWM) controller IC provides a complete solution for VR12. 5™/VR12. 6™ compliant microprocessor core power supplies. It provides the control and protection for a Voltage Regulator (VR). The VR can operate in 3-, 2- or 1-phase configurations. The VR uses a serial control bus to communicate with the CPU and achieve lower cost and smaller board area. The VR utilizes Intersil’s Robust Ripple Regulator R3 Technology™. The R3 modulator has numerous advantages compared to traditional modulators, including faster transient response, variable switching frequency during load transients, and improved light load efficiency due to its ability to automatically change switching frequency. The ISL95825 has several other key features. It supports either DCR current sensing with a single NTC thermistor for DCR temperature compensation, or more precise resistor current sensing if desired. The output comes with remote voltage sense, programmable VBOOT voltage, ICCMAX, voltage transition slew rate and switching frequency, adjustable overcurrent protection and Power-Good signal.

Applications

  • VR125/VR126 notebook and desktop computers

Applied Filters: