| CAD Model: | View CAD Model |
| Pkg. Type: | TSSOP-EP |
| Pkg. Code: | MOG |
| Lead Count (#): | 20 |
| Pkg. Dimensions (mm): | 6.5 x 4.4 x 0.00 |
| Pitch (mm): |
| Pb (Lead) Free | No |
| Moisture Sensitivity Level (MSL) | |
| ECCN (US) | |
| HTS (US) |
| Lead Count (#) | 20 |
| Carrier Type | Tube |
| Pb (Lead) Free | No |
| Temp. Range (°C) | -40 to +105°C |
| Control Type | Current Mode |
| IQ [Rail 1] (µA) | 1200 |
| Input Voltage (Max) [Rail 1] (V) | 40 - 40 |
| Input Voltage (Min) [Rail 1] (V) | 3 |
| Length (mm) | 6.5 |
| MOQ | 740 |
| Output Current (Max) [Rail 1] (A) | 2.5 |
| Output Voltage (Max) (V) | 38 |
| Output Voltage (Max) [Rail 1] (V) | 38 |
| Output Voltage (Min) (V) | 0.8 |
| Output Voltage (Min) [Rail 1] (V) | 0.8 |
| Outputs (#) | 1 |
| POR | Yes |
| Parametric Category | Buck Regulators (Integrated FETs) |
| Peak Efficiency (%) | 96 |
| Pkg. Dimensions (mm) | 6.5 x 4.4 x 0.00 |
| Pkg. Type | TSSOP-EP |
| Qualification Level | Automotive |
| Quiescent Current | 1.2 mA |
| SYNCH Capability | Yes |
| Switching Frequency (KHz) | 2.2 - 2.2 |
| Switching Frequency Range (Typical) (kHz) | 200 - 2200 |
| Topology [Rail 1] | Buck |
| Width (mm) | 4.4 |
Support is limited to customers who have already adopted these products.
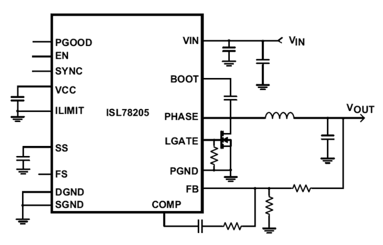
The ISL78205 is a synchronous buck controller with a 90mΩ high side MOSFET and low side driver integrated. The ISL78205 supports a wide input voltage range from 3V to 40V. Regarding the output current capability under thermal considerations, the ISL78205 can typically support a continuous load of 2. 5A under such conditions of 5V VOUT, VIN range of 8V to 30V, 500kHz, +85°C ambient temperature with still air. For any specific application, the actual maximum output current depends upon the die temperature not exceeding +125°C (or certain maximum temperature acceptable for the customer) with the power dissipated in the IC, which is related to input voltage, output voltage, duty cycle, switching frequency, ambient temperature and board layout, etc. Refer to “Output Current” on page 12 for more details. The ISL78205 offers the most robust current protections. It uses peak current mode control with cycle-by-cycle current limiting. It is implemented with frequency foldback under current limit conditions. In addition, the hiccup overcurrent mode is also implemented to guarantee reliable operations under harsh short conditions. The ISL78205 has comprehensive protections against various faults, including overvoltage and over-temperature protections, etc.