Skip to main content
Renesas Electronics Corporation

Features

  • QML Qualified per MIL-PRF-38535 Requirements
  • High Slew Rate 100V/µs Min, 120V/µs (Typ)
  • Wide Power Bandwidth 1.5MHz(Min)
  • Wide Gain Bandwidth 10MHz Min, 20MHz (Typ)
  • High Input Impedance 50MΩ Min, 100MΩ (Typ)
  • Low Offset Current 25nA Min, 10nA (Typ)
  • Fast Settling (0.1% of 10V Step) 200ns (Typ)
  • Low Quiescent Supply Current 6mA (Max)
  • Gamma Dose 1 x 104RAD(Si)

Description

Support is limited to customers who have already adopted these products.

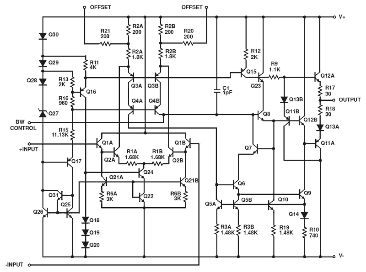
The HS-2520RH is a radiation hardened monolithic operational amplifier which delivers an unsurpassed combination of specifications for slew rate, bandwidth, and settling time. This dielectrically isolated amplifier is designed for closed loop gains of 3 or greater without external compensation. In addition, this high-performance component also provides low offset current and high input impedance. The 100V/µs (Min) slew rate and fast settling time of this amplifier make it an ideal component for pulse amplification and data acquisition designs. To ensure compliance with slew rate and transient response specifications, all devices are 100% tested for AC performance characteristics over full temperature. This device is a valuable component for RF and video circuitry requiring wideband operation. For accurate signal conditioning designs, the HS-2520RH's superior dynamic specifications are complemented by 25nA (Max) offset current and offset voltage trim capability. Specifications for Rad Hard QML devices are controlled by the Defense Supply Center in Columbus (DSCC). The SMD numbers listed here must be used when ordering. Detailed Electrical Specifications for these devices are contained in SMD 5962-95685. A hot-link is provided on our homepage for downloading.

Applications

  • Data Acquisition Systems
  • RF Amplifiers
  • Video Amplifiers
  • Signal Generators
  • PulseAmplifiers

Applied Filters: