Skip to main content
Renesas Electronics Corporation

Features

  • Packaged as 16-pin TSSOP – Pb-free, RoHS compliant
  • Eight addressable registers
  • Replaces multiple crystals and oscillators
  • Output frequencies up to 200 MHz at 3.3 V
  • Configurable Spread Spectrum Modulation
  • Input crystal frequency of 5 to 27 MHz
  • Input clock frequency of 3 to 166 MHz
  • Up to three reference outputs
  • Operating voltages of 3.3 V
  • VDDO output control from 1.8 V to 3.3 V
  • Controllable output drive levels
  • Advanced, low-power CMOS process

Description

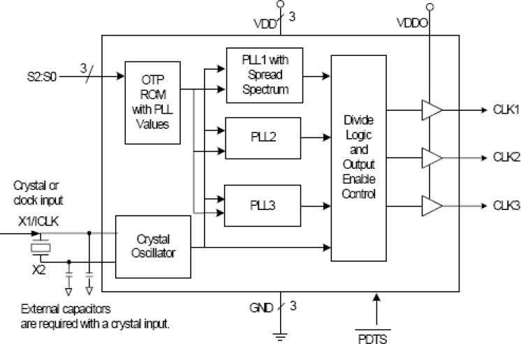
The 281 field programmable spread spectrum clock synthesizer generates up to three high-quality, high-frequency clock outputs including multiple reference clocks from a low-frequency crystal input. It is designed to replace crystals, crystal oscillators and stand alone spread spectrum devices in most electronic systems. Using IDT's VersaClockTM software to configure PLLs and outputs, the 281 contains a One-Time Programmable (OTP) ROM for field programmability. Programming features include input/output frequencies, spread spectrum amount and eight selectable configuration registers. Using Phase-Locked Loop (PLL) techniques, the device runs from a standard fundamental mode, inexpensive crystal, or clock. It can replace multiple crystals and oscillators, saving board space and cost. The 281 is also available in factory programmed custom versions for high-volume applications.

Applied Filters: