Skip to main content
Renesas Electronics Corporation

Features

  • Operates from +5V or +12V Supply Voltage (for bias)
  • 1.0V to 12V VIN Input Range (up to 20V possible with restrictions; see Input Voltage Considerations)
  • 0.6V to VIN Output Range
  • Integrated Gate Drivers use VCC (5V to 12V)
  • 0.6V Internal Reference; ±1.0% tolerance
  • Simple Single-Loop Control Design
  • Voltage-Mode PWM Control
  • Drives N-Channel MOSFETs
  • Traditional Dual Edge Modulator
  • Fast Transient Response
  • High-Bandwidth Error Amplifier
  • Full 0% to 100% Duty Cycle
  • Lossless, Programmable Overcurrent Protection
  • Uses Lower MOSFET's rDS(ON)
  • Small Converter Size in 8 Ld SOIC or 10 Ld DFN
  • 300kHz or 600kHz Fixed Frequency Oscillator
  • Fixed Internal Soft-Start, Capable into a Pre-biased Load
  • Integrated Boot Diode
  • Enable/Shutdown Function on COMP/SD Pin
  • Output Current Sourcing and Sinking
  • Pb-Free (RoHS Compliant)

Description

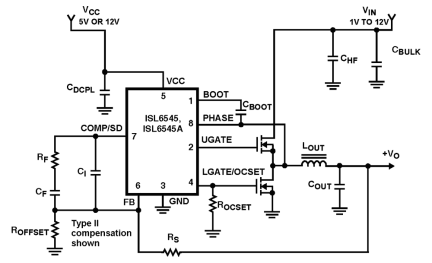
The ISL6545, ISL6545A makes simple work out of implementing a complete control and protection scheme for a DC/DC stepdown converter driving N-Channel MOSFETs in a synchronous buck topology. Since it can work with either 5V or 12V supplies, this one IC can be used in a wide variety of applications within a system. The ISL6545, ISL6545A (hereafter referred to as ISL6545x, except as needed) integrates the control, gate drivers, output adjustment, monitoring and protection functions into a single 8 Ld SOIC or 10 Ld DFN package. The ISL6545x provides single feedback loop, voltage-mode control with fast transient response. The output voltage can be precisely regulated to as low as 0. 6V, with a maximum tolerance of ±1. 0% over-temperature and line voltage variations. A selectable fixed frequency oscillator (ISL6545 for 300kHz; ISL6545A for 600kHz) reduces design complexity, while balancing typical application cost and efficiency. The error amplifier features a 20MHz gain-bandwidth product and 9V/µs slew rate which enables high converter bandwidth for fast transient performance. The resulting PWM duty cycles range from 0% to 100%. Protection from overcurrent conditions is provided by monitoring the rDS(ON) of the lower MOSFET to inhibit PWM operation appropriately. This approach simplifies the implementation and improves efficiency by eliminating the need for a current sense resistor.

Applications

  • Power Supplies for Microprocessors or Peripherals PCs, Embedded Controllers, Memory Supplies DSP and Core Communications Processor Supplies
  • Subsystem Power Supplies PCI, AGP; Graphics Cards; Digital TV SSTL-2 and DDR/DDR2/DDR3 SDRAM Bus Termination Supply
  • Cable Modems, Set Top Boxes, and DSL Modems
  • Industrial Power Supplies; General Purpose Supplies
  • 5V or 12V-Input DC/DC Regulators
  • Low-Voltage Distributed Power Supplies

Applied Filters: