Skip to main content
Renesas Electronics Corporation

Features

  • Drives two N-Channel MOSFETs
  • Operates from +5V or +12V input
  • Simple single-loop control design
  • Voltage-mode PWM control
  • Fast transient response
  • High-bandwidth error amplifier
  • Full 0-100% duty ratio
  • Excellent output voltage regulation
  • 0.8V internal reference
  • ±1% over line voltage and temperature
  • Overcurrent fault monitor
  • Does not require extra current sensing element
  • Uses MOSFETs rDS(ON)
  • Converter can source and sink current
  • Small converter size
  • Constant frequency operation
  • 200kHz free-running oscillator programmable from 50kHz to over 1MHz
  • 14-lead SOIC and TSSOP package and 16-lead 5x5mm QFN Package
  • QFN Package
  • Compliant to JEDEC PUB95 MO-220 QFN-Quad Flat No Leads-Product Outline.
  • Near Chip-Scale Package Footprint; Improves PCB Efficiency and Thinner in Profile
  • Pb-Free Available (RoHS Compliant)

Description

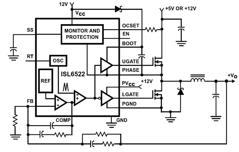
The ISL6522 provides complete control and protection for a DC-DC converter optimized for high-performance microprocessor applications. It is designed to drive two N-Channel MOSFETs in a synchronous rectified buck topology. The ISL6522 integrates all of the control, output adjustment, monitoring and protection functions into a single package. The output voltage of the converter can be precisely regulated to as low as 0.8V, with a maximum tolerance of ±1% over temperature and line voltage variations. The ISL6522 provides simple, single feedback loop, voltage-mode control with fast transient response. It includes a 200kHz free-running triangle-wave oscillator that is adjustable from below 50kHz to over 1MHz. The error amplifier features a 15MHz gain-bandwidth product and 6V/µs slew rate which enables high converter bandwidth for fast transient performance. The resulting PWM duty ratio ranges from 0-100%. The ISL6522 protects against overcurrent conditions by inhibiting PWM operation. The ISL6522 monitors the current by using the rDS(ON) of the upper MOSFET which eliminates the need for a current sensing resistor.

Applications

  • Power supply for Pentium®, Pentium Pro, PowerPC® and AlphaPC microprocessors
  • High-power 5V to 3xV DC-DC regulators
  • Low-voltage distributed power supplies

Applied Filters: