メインコンテンツに移動
ルネサス エレクトロニクス株式会社 (Renesas Electronics Corporation)

特長

  • Digital compensation of sensor offset, sensitivity, temperature drift, and non-linearity
  • Accommodates nearly all bridge sensors by PGA and programmable ADC
  • Capable of conditioning bridge sensor signals ranging from 1mV/V to 275mV/V
  • Set of diagnostics functions needed for safety applications
  • Temperature compensation via internal diode, external diode or bridge sensor element
  • Output options: voltage (0 to 5V), I2C, ZACwire™ (one-wire interface)
  • Adjustable ADC resolution (13 to 16 bits) versus sampling rate (up to 7.8kHz)
  • High DAC resolution of 12-bit
  • Selectable bridge excitation: ratiometric voltage or constant current
  • Operation temperature range of (-40 °C to +125 °C or (-40 °C to +150 °C
  • Supply voltage: 4.5V to +5.5V
  • Available as DFN14, SSOP14, or die

説明

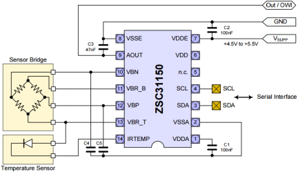
The ZSC31150 is a CMOS integrated circuit for amplification and sensor-specific correction of bridge sensor signals. The device provides digital compensation of sensor offset, sensitivity, temperature drift, and non-linearity via a 16-bit RISC microcontroller running a correction algorithm. The ZSC31150 accommodates virtually any resistive bridge sensor (e.g., piezoresistive and steel-membrane-based pressure sensors). The bi-directional digital interfaces (I2C and ZACwire™) can be used for a simple PC-controlled calibration procedure, encompassing writing and programming a set of calibration coefficients into an on-chip EEPROM. The ZSC31150 has been designed for automotive applications and is specifically suited for most pressure sensors. It can also be used with force, torque, acceleration, angle, position, and revolution sensors. Safety applications (e.g., braking or steering systems) are also supported by the ZSC31150's set of diagnostic functions. The ZSC31150 is optimized for automotive environments via protection circuitry and excellent electromagnetic compatibility.

パラメータ

属性
FunctionResistive SSC
Automotive Qual.Yes
Supply Voltage (V)4.5 - 5.5
Input TypeSingle-bridge
InterfaceRatiometric Voltage, ZACwire™, I2C
Adj. Analog Gain3 - 3, 7 - 7, 9 - 9, 14 - 14, 26 - 26, 35 - 35, 52 - 52, 70 - 70, 105 - 105, 140 - 140, 210 - 210, 280 - 280, 420 - 420
Resolution (bits)16
Sample Rate Max (KHz)7.8
Temp. Range (°C)-40 to +125°C, -40 to +150°C, -40 to 125°C, -40 to 150°C

パッケージオプション

Pkg. TypePkg. Dimensions (mm)Lead Count (#)Pitch (mm)
DFN5.0 x 4.0 x 0.9140.5
SSOP6.2 x 5.3 x 1.73140.65
WAFER0.0 x 0.0 x 0.0

適用されたフィルター